С чего лучше начать электромонтажные работы в квартире

Как правило, электрика в квартире начинается с этапа планирования. Что это значит? Для того чтоб выполнить грамотно замену электропроводки, протянуть новые провода недостаточно. Первостепенно необходимо определить места установки розеток, выключателей, бытовой техники и так далее.
Если не выполнить грамотную расстановку коммуникаций будет очень неприятно, когда после завершения строительных или ремонтно-отделочных работ какие-то розетки будут находится за шкафами или кроватью, а выключатели будут расположены или слишком высоко, или слишком низко.
Конечно в таких ситуациях есть выход! Это подключение удлинителей, однако возникает естественный вопрос — зачем тогда нужна была замена электропроводки если Вы постоянно будете спотыкаться об них?
Первое что необходимо выполнить перед началом ремонта — разработать план или заказать дизайн-проект. В этом плане нужно расчертить где Вы планируете расположить шкафы, диваны, кресла, кровати, шкафы, бытовую технику и так далее.
Материалы и оборудование для скрытой электропроводки
Над выбором кабеля думать долго не нужно: подойдет обычный, марки ВВГнг. Если позволяет бюджет, вместо него можно использовать провод NYM. И тот, и другой характеризуются продолжительным сроком эксплуатации, имеют высокую прочность, благодаря чему выдерживают мокрую заделку в штробах.
Сечение кабеля должно соответствовать стандарту:
- линии для устройств освещения — 1,5 кв. мм;
- подключение розеток — 2,5 кв. мм;
- электрическая плита — 4 кв. мм.
Выбор сечения кабеля для открытой и скрытой проводки
Можно взять любые распределительные щиты. Подойдут даже изделия, которые формально используются при обустройстве открытой проводки. Аналогичная ситуация с выключателями и розетками. Тем не менее, специальные приборы для скрытого монтажа занимают намного меньше места, смотрятся миниатюрно и не нарушают целостности интерьера. Однако в таком случае придется устанавливать подрозетники и распаячные коробки. Существуют компоненты для сплошных и полых стен.
Как необходимо монтировать кабельно-проводниковую продукцию (электрические кабеля)

Профессиональные электрики рекомендуют монтировать электропроводку исключительно в гофре. Естественно возникает вопрос почему? Ответ очень прост. При прокладке кабеля в гофре, Вы получите следующие преимущества:
- При возникновении короткого замыкания в электропроводке поврежденный кабель Вы сможете заменить, не осуществляя демонтаж отделки, поскольку из гофры легко будет достать кабель и заменить его на новый.
- Если разводка электропроводки в квартире выполнена в гофре, то у кабеля появляется дополнительная защита, и даже в случае, если Вас затопят соседи, то электропроводка останется не поврежденной поскольку гофра герметична.
- При протяжке кабеля через металлические профиля на которых крепится гипсокартон, может повредится только гофра, а защитная оболочка кабеля станется без повреждений.
Схема скрытой проводки
Первый этап — подготовка к монтажу скрытой проводки. Нужно определиться с разновидностью разветвления электрической сети, которое может быть коробочным и шлейфовым. В первом случае на площадь квартиры выделяется один кабель. Затем от него выполняются отводы в отдельные помещения, устанавливаются специальные распаячные коробки.
Шлейфовое разветвление организуется по европейским стандартам. Данный вариант связан с прокладкой двух кабелей. Один из них используется для коммутации розеток, другой — осветительных приборов. Провода подключаются от распределительного щитка и прокладываются до каждого помещения, где есть выключатель.
Схема электропроводки в коттедже
Второй этап — составление схемы расположения осветительных приборов и ответвительных коробок для выключателей. Необходимо начертить схематическое отображение кабельной линии, по которой будут прокладываться провода. Они устанавливаются на высоте не менее 150 мм от пола и с отступом от потолка на 100 мм и выше. Аналогичное расстояние должно быть до окон и дверей. Подъем трассы к местам расположения розеток и выключателей осуществляется строго по вертикали, перпендикулярно полу.
Другие рекомендации:
- убедитесь, что провода не пересекаются в каких-либо местах;
- несущие стены штробить нельзя, поэтому провода спрячьте под толстый слой штукатурки;
- сначала схему составьте на бумаге, затем перенесите на поверхность пола, стен и потолка.
Разметка трассы электропроводки на стенах
Автоматы, провода, безопасность
Если делается проводка электричества в квартире от щитка своими руками, то обязательно должны присутствовать автоматы, то есть автоматические отсекатели питания определенной группы точек в домашней сети. Так, для розетки автомат должен быть не меньше чем на 16 А, сечение провода, подключаемое к нему, – 2,5 мм². За освещение должен отвечать автомат на 10 А, провод, подключаемый к нему и к осветительным приборам, – 1,5 мм².

Используем автоматы на каждую группу потребителей
Одним из самых «сильных» приборов в квартире является электрическая плита и бойлер, к ним должны подводиться провода с сечением 4 мм², а их автомат – не меньше 20 А. Все это помещают в распределительный щиток, который размещают в коридоре
Важно: не используйте автомат больше, чем указано в перечне ниже, иначе провод просто сгорит
Сечение кабеля – 1,5 мм², автомат 10 А, 2,5 – 16 А, 4 – 20 А.
Для подключения к автомату всех необходимых точек нужно использовать специальную шину и ни в коем случае куски проводов.

Шина для подключения к автомату всех точек
Каждый щиток должен иметь в своем составе автомат ввода (такой тумблер, который обесточивает всю квартиру). Это важный момент, так как используют его преимущественно в аварийных ситуациях, например, при пожаре или протечке водопровода с верхней квартиры.
Для квартиры или любого другого жилого помещения используют медные изолированные провода.

Используем только медные провода
Они не ломаются, поскольку алюминиевые не выдерживают изгиб, к тому же имеют способность лучше проводить ток.
Правила безопасности:
- Перед монтажом проводки нужно отключить электричество.
- Нельзя прокладывать кабель, когда он находится под напряжением.
- Если необходимо осуществлять пайку проводов, то это нужно делать в специальных рукавицах.
- Перед тем, как затягивать провода в трубку, нужно удалить все заусеницы из них.
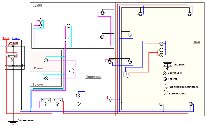
План
Прежде чем сделать проводку в квартире своими руками от щитка, нужно создать ее план. И к этому моменту надо подойти очень серьезно, ведь от правильности планирования, а впоследствии и реализации в натуре, будет зависеть безопасность всех жителей квартиры. Если есть хотя бы минимальное понятие, что собой являет электрический ток, то проблем в этом не будет. Нужно осуществить расчет нагрузки и сделать чертеж на бумаге. Для правильной идентификации всех электрических точек в квартире (розетки, выключатели, провода, вводы и вывод их) необходимо придерживаться стандартизированной разметки на плане. Такая схема поможет правильно проложить кабели, которые будут выдерживать ту или иную нагрузку
На этом же плане важно учесть место расположения бытовой техники: так, электрочайник и бойлер требуют проводов с большим сечением, а лампочка и телевизор в них не нуждаются

Пример схемы электрики на квартиру
На схеме необходимо обозначить точки разводки. Существует три типа разводки проводов – это параллельная, последовательная и смешанная. Именно последний вариант рациональнее всего использовать – он дешевле, чем все остальные в плане затраты материалов, к тому же самый эффективный. Для того чтобы прокладывать было легче, вот примерный план разбивки точек подключения:
- Свет в кухне, коридоре, жилых комнатах.
- Свет в туалете и ванной комнате.
- Электропитание розеток в жилых комнатах и коридоре.
- Электропитание розеток на кухне.
- Электропитание розеток для электроплиты, если таковая есть. Также, если есть бойлер, его тоже лучше выделить на подключение по отдельному проводу прямо к щитку.

Распределение автоматов по функциональным группам электроприборов
Вышеуказанный план – это только пример, вариантов может быть масса, главное – просчитать нагрузки и правильно провести группировку точек подключения.

Расчет нагрузок на электропроводку
Только созданием плана подготовительная работа не заканчивается: его необходимо утвердить в соответствующих контролирующих органах, и только после этого приступать к работе по монтажу и разводке кабелей.
В чем преимущества скрытой проводки
Для начала обратите внимание на следующее: скрытая проводка в каркасном доме или квартире подразумевает разрушение облицовки на стенах и потолке, может повредиться напольная поверхность, поэтому о необходимости ее монтажа или частичной замены следует задуматься каждый раз, когда выполняется капитальный ремонт помещения. Гораздо удобнее осуществлять процесс на новых объектах
Основные достоинства организации скрытой разводки кабеля:
- Все части системы спрятаны под облицовочным слоем из штукатурки или гипсокартонных листов, благодаря чему не портится внешний вид помещений.
- Высокий уровень пожарной безопасности при условии, что стены изготовлены из бетона или другого материала, не поддерживающего горение. Даже при воспламенении огонь не будет распространяться, поскольку в стенах не будет ни кислорода, ни легковоспламеняющейся среды.
- Кабель, спрятанный данным способом, хорошо защищен от воздействия ультрафиолета и механических ударов, что повышает срок эксплуатации всей системы.
При скрытой проводке не портится внеший вид стен
Недостатки этого метода в первую очередь связаны со сложностью монтажа, необходимостью разрушать стены и трудностями, возникающими при ремонте и обслуживании проводки. Кабель и прочие элементы спрятаны под слоем штукатурки, поэтому при необходимости вам придется каждый раз его снимать. Всего этого нельзя сказать об электрических системах, обустроенных открытым способом.
Однако скрытая проводка — самое актуальное, надежное, безопасное и верное решение для любого капитального жилья. В домах из сруба, гараже, бане и подобных строениях можно воспользоваться открытой электропроводкой.
Открытая ретро проводка в деревянном доме
Устройство скрытой проводки
Скрытая проводка может быть выполнена двумя методами. Первый, классический вариант — размещение кабелей и элементов сети внутри штроб или под обшивкой. Второй вариант, набирающий популярность в последнее время, — использование специальных труб и кабель-каналов. Фактически провода спрятаны от глаз, но расположены не внутри стены.
Однозначно назвать проводку скрытой можно лишь в первом случае, когда кабель спрятан внутри строительных конструкций. К последним относятся перегородки, различные перекрытия, пол, стены и потолок. В большинстве случаев данный вариант подразумевает проделывание специальных штроб. Для их изготовления используют штроборез или болгарку, однако можно обойтись перфоратором или скарпелем с молотком. Те самые трубы и каналы из второго метода должны присутствовать и в первом: их закладывают в штробы, чтобы повысить защиту проводов.
Укладка проводов в штробах
Крепление кабель-каналов к поверхности стен и потолка с последующим размещением внутри проводов является скорее методом организации открытой электропроводки.
Выбор типа защиты
Согласно современным требованиям электробезопасности каждый монтаж электропроводки в квартире должен быть выполнен таким образом, чтоб каждый провод в электрическом щитке защищал отдельный автомат или УЗО (об этом поговорим немного позже). Что это значит? Разберем на конкретном примере.
Пример расчета защит для однокомнатной квартиры

Допустим у Вас есть схема электропроводки в однокомнатной квартире. Согласно этой схеме:
- В комнате: 5 розеток под телевизор, 4 розетки (по 2 штуки) возле кровати, 1 выключатель и 1 кондиционер.
- В кухне: 1 электрическая плита, 1 кондиционер, 4 розетки на рабочей поверхности, 1 розетка под вытяжку, 4 розетки под телевизор (2 электрические и 2 для интернета и антенны) и 1 розетка под холодильник и 1 выключатель (двухклавишный или одноклавишный).
- В санузле: 2 розетки возле умывальника, 1 розетка под стиральную машинку, 1 розетка под бойлер, 1 розетка (вернее просто фаза и ноль) под теплый пол и 1 выключатель.
- В коридоре: одна розетка и 2 проходных выключателя.
Согласно требованиям ДБН и ПТЭЭП каждый кабель должен иметь свою защиту с помощью УЗО (иногда их заменяют автоматическими выключателями). Исходя из этих норм, в электрическом щитке должна быть установлено следующее количество УЗО (АВ):
- В комнате: 2 УЗО на 16 А, один из которых будет защищать кондиционер, а второй розеточную группу и один автоматический выключатель на 10 А для защиты цепей освещения.
- В кухне: одно УЗО на 16–32 А (в зависимости от мощности потребителя) для защиты электроплиты и духового шкафа, одно УЗО на 16 А для розеточной группы, одно УЗО под кондиционер, один автоматический выключатель на 10 А для цепей освещения.
- В санузле: одно УЗО под стиральную машину, одно УЗО под бойлер, одно УЗО под розеточную группу, одно УЗО под теплый пол, один АВ под цепи освещения.
- В коридоре: одно УЗО под розеточную группу и 1 АВ для цепей освещения.
Исходя из вышеприведенных расчетов, нам потребуется электрический щиток на 24 модуля 20 из которых будут заняты УЗО и 4 АВ освещения (если вводной автомат будет устанавливаться в щитовой на лестничном марше и в электрическом щитке не будет монтироваться защита от перенапряжения (Барьер, ZUBR и так далее). Если же вводной АВ и защита от перенапряжения будут монтироваться в данном щитке, тогда он должен быть на 36 модулей (7 модулей будут резервными).

Основное различие между данными устройствами — это способ срабатывания. Что это значит? Чтоб детально не рассматривать принцип работы и характеристики каждого из устройств, хотелось бы сказать одно: автоматические выключатели срабатывают только в случае короткого замыкания на контролируемом участке электропроводки, а УЗО срабатывают при нарушении изоляции проводов или возникновения тока утечки на металлический корпус различного бытового оборудования.
Чтоб было более понятно, устройство защитного отключения служит для защиты человека от поражения электрическим током, а АВ просто защищают бытовое оборудование.
Почему стоит подключать стиральную машинку и бойлер на отдельное УЗО

Поскольку основной потребитель электроэнергии и в бойлере, и в стиральной машинке — это электронагревательный тэн, который контактирует с водой, рано или поздно он пробьет на корпус, и если он не будет запитан от отдельного УЗО, то пропадет свет во всей квартире.
Поэтапный монтаж электропроводки в квартире
Рассмотрим основные этапы монтажа электропроводки своими руками, что из чего состоит, и перед чем идёт.
Составление схемы электропроводки
Составить схему электропроводки несложно и самому, главное заранее знать, что и где будет стоять, сколько розеток и выключателей понадобится. Также неплохо будет подсчитать суммарную мощность всех электроприборов. Например, вы знаете, что на кухне у вас будет электроплита мощностью в 2 кВт, а также электрический чайник, примерно такой же мощности.

Составление схемы электропроводки
Плюс ко всему, иногда будет включаться микроволновка (порядка 1 кВт), электродуховка (1,5-2 кВт). Суммируя мощность всех электроприборов на кухне, стоит понимать, что кабель в это помещение, должен прокладываться сечением не менее 6 мм². В таком случае, можно будет одновременно включать в работу электрочайник и печь, а также остальные потребители электроэнергии. Если уверенности в правильном подборе сечения кабеля, нет, то лучше будет пригласить для подсчета опытного электрика.
Расчёт количества провода для электропроводки
На следующем этапе, когда со схемой разобрались, можно будет уже подсчитать количество требуемых материалов для монтажа электропроводки в квартире:
- Распределительные коробки;
- Розетки и выключатели;
- Кабеля.
Что при этом важно знать? Как правило, в каждую из комнат подводится свой отдельный кабель, на розетки, группу освещения и т. д

Провода должны идти ровно по стене, верх или вдоль. Наискось укладывать электропроводку нельзя.
Устройство штроб под электропроводку
На следующем этапе осуществляется резка штроб для проводов и их последующая укладка. Для устройства штроб используется специальное приспособление — штроборез. Если его под рукой нет, то можно воспользоваться болгаркой с диском по бетону и перфоратором.

При укладке кабелей в штробы, нужно использовать быстросхватывающийся раствор: алебастр или гипсовую шпаклевку. «Заморозив» провода в штробе, только после этого можно приступать к выполнению следующих работ. Таким образом, монтируются кабеля и распределительные коробки.
Установка электроточек
После того, как провода уложены в штробы, можно приступать к их соединению. Ранее уже рассказывалось о том, какие способы соединения проводов и кабелей наиболее предпочтительны. В первую очередь, это сварка и пайка. На сегодняшнее время, согласно ПУЭ, запрещено использовать скрутку проводов. Провода разрешается скручивать только для того, чтобы затем их спаять.

На заключительном этапе монтажа электропроводки своими руками, осуществляется установка и подключение электроточек. Для этого монтируются розетки и выключатели, подключаются светильники и люстры. Как правило, данная работа осуществляется электриками до того, как будет сделана окончательная отделка помещения (стен и потолков под обои).
Советы и требования при монтаже электропроводки
Замена электропроводки в квартире выполняется только с соблюдением норм ПУЭ и элементарных правил. Привести все из них достаточно сложно, поэтому ниже мы приведем только наиболее частые ошибки не профессионалов, которые могут привести к проблемам в процессе эксплуатации.Итак:
- Запрещена установка автоматических выключателей и предохранителей в нулевых рабочих и заземляющих проводниках.
- Проводка сети 220В должна выполняться трехфазным проводом, где 1 провод – фазный, 1 провод – нулевой и 1 провод – заземление.
- Согласно пункта 7.1.37 ПУЭ, установка розеток в ванных и душевых комнатах, а также банях не допускается. А, согласно пункта 7.1.39, в этих помещениях запрещено устанавливать выключатели.
- Соединение проводов должно производиться пайкой, опрессовкой, сваркой или же болтовым соединением.
- В местах соединения проводов необходимо предусмотреть запас, обеспечивающий повторное соединение.
- Металлические элементы электропроводки ( короба, лотки, гофрированные шланги) должны быть заземлены.
Прокладка проводки в плинтусе
Кроме того, замена эл проводки в квартире подразумевает соблюдение элементарных правил:
- Проводку проводов следует выполнять строго вертикально или горизонтально. Иначе вероятность последующего повреждения провода резко возрастает.
- Выключатели и розетки следует располагать на одной высоте.
- Следует избегать пересечения проводов.
- Не стоит располагать розетки и проводку слишком близко к отопительному оборудованию и системам водоснабжения.
Схема электропроводки
Если вы, как домашний мастер, выполняющий всё своими руками, решили и дальше заниматься эклектикой квартиры, вам нужно нарисовать ориентировочную схему электропроводки своего жилища. Её вы не найдет в БТИ.
- Рисуется схема несложно. На листе бумаги нарисуйте план квартиры (дома). На план нанесите окна и двери.
- Пройдя с планом по квартире, нанесите расположение всех розеток и выключателей.
- Выясните методом проб, какие розетки и какой свет какими автоматами защиты отключаются. Соедините эти точки электропроводки линиями. Это будут группы электропроводки.
- Для уточнения схемы электропроводки найдите распаячные коробки и нанесите их на план-схему.
Должна получиться приблизительно такая схема.

Когда скрытая проводка недопустима
Для начала нужно разобраться в двух основных разновидностях скрытой электропроводки. Она бывает несменяемой, замоноличенной в стене и сменяемой (в трубах, размещаемых в стене). Серьезные сложности возникают при установке системы внутри бетонной стены. Процесс сопровождается штроблением, но в панельных домах существуют особые ограничения на этот счет. Намного проще сделать штробы для проводов в кирпичной стене: она легко разрезается, кабель удобно крепится внутри подобных бороздок.
Допустимость монтажа скрытой проводки регламентируется не только правилами электрической безопасности, но и строительными нормами. Например, категорически запрещено выполнять штробление одинарного кирпича марки М-150, поскольку данный процесс приведет к разрушению рифленой части материала. Также запрещено размещать скрытые провода внутри домов из сруба.
Скрытая проводка по сгораемым основаниям запрещена
Требования к скрытой проводке в доме
Основным требованием при обустройстве скрытой проводки в жилом доме является повышенный уровень пожарной безопасности
Поэтому, если работы выполняются в деревянном доме, для размещения проводов важно использовать специальные стальные или поливинилхлоридные трубы. В кирпичном или бетонном строении кабель можно прятать в обычные штробы или гофротрубу, расположенную за обшивкой из гипсокартона и других материалов
Вторым важным требованием является доступность электропроводки и возможность выполнить оперативную замену. Нужно создать такую систему, которая позволит без особых трудностей выполнить замену или модификацию линии без снятия обшивки стен и других разрушений.
Однако нередки ситуации, когда из-за каких-либо незапланированных обстоятельств это требование вынужденно не соблюдается. Сложно представить ситуацию, в которой появляется возможность пробить в стене штробу, габариты которой подойдут для размещения трубы. Поэтому для обеспечения сменяемости остается использовать гофротрубы, спрятанные под обшивкой (а не штукатуркой) или под полом.
Использование гофротруб позволяет оперативно заменить проводку
Наиболее специфичное требование к монтажу скрытой проводки связано с маршрутом пролегания кабельной линии. Хаотичная прокладка кабеля в стене недопустима: избегайте ситуаций, когда в одном месте трасса движется параллельно стене, а в другом неожиданно сворачивает по диагонали.
С одной стороны, так вы сэкономите материалы и время, с другой, проигнорируете важное правило, из-за чего в дальнейшем усложните задачу по поиску проводки. Кабельная линия должна располагаться строго по вертикали или горизонтали под потолком либо на высоте 2,5 м
Провода под полом должны двигаться параллельно паре стен. В будущем вам, возможно, придется сверлить стены, чтобы повесить картину или полку. Если кабель будет расположен как душе угодно, то возрастает риск ошибки, связанной с попаданием сверла прямо в провод. Сломается электродрель, будет нарушена функциональность самой проводки, а в редких случаях можно получить серьезный удар током.
При организации скрытой или открытой электропроводки нужно задумываться об электрической безопасности
При обустройстве систем по типу TN-S или ТN-C-S важно иметь третий проводник (PE). В ситуациях, когда его коммутация невозможна из-за отсутствия соответствующего кабеля в распределительном щитке подъезда, все равно рекомендуется прокладывать кабельную линию из трех проводов
Желто-зеленый проводник, используемый для заземления, пригодится позже, когда проводка в доме все-таки получит заземление. В помещениях с повышенной опасностью (ванной или кухне) рекомендуется устанавливать устройства защитного отключения или дифференциальные автоматы.
Организация проводки в частном доме по схеме ТN-C-S





































