Нормативно-правовые ограничения
Коммунальные предприятия, обеспечивающие население электроэнергией, вправе вводить ограничения на максимальную суммарную мощность приборов в квартире. Достигаться это может установкой электросчетчиков с определенной пропускной способностью.
На прибор ставятся автоматические одноразовые или многоразовые предохранители, которые срабатывают при превышении порогового значения тока.

Электросчетчики советского типа массово заменяются на электронные. Они ещё более чувствительны к перегрузкам, из-за которых быстро выходят из строя
Если убрать со счетчика пробки и подключить его к квартирной проводке напрямую, то он гарантировано сгорит при длительном нарушении режима работы. Большинство советских счетчиков, установленных в квартирах, выдерживают пиковую нагрузку в 25 А до 1 минуты.
После этого они сгорают, что чревато оплатой установки нового прибора и штрафом за нарушение правил эксплуатации.
Не выдержать высоких нагрузок способна и проводка в подъезде, перегорание которой может обесточить сразу несколько квартир. Поэтому при подключении квартиры к внутридомовой сети кабелем 2,5 мм не стоит рассчитывать, что более толстый внутриквартирный провод будет способен выдержать высокие нагрузки.
Особенно важно учитывать фактор нормативных ограничений на этапе планирования монтажа электрического отопления, теплых полов, инфракрасных саун и прочего энергоемкого оборудования. Предварительно нужно проконсультировать о возможностях электрооборудования, установленного перед квартирой, в соответствующих коммунальных службах
Предварительно нужно проконсультировать о возможностях электрооборудования, установленного перед квартирой, в соответствующих коммунальных службах.
Если вы решили рассчитать параметры электропроводки самостоятельно, то вам будет полезно разобраться в таких понятиях как: сила тока, мощность и напряжение. Подробнее в статье – Как рассчитать мощность, силу тока и напряжение: принципы и примеры расчета для бытовых условий
Определение суммарной мощности
Электроснабжение каждого участка всегда делится на группы (секции). Каждая секция имеет свой защитный автомат, от которого запитаны конкретные потребители. Все устройства в секции имеют свою мощность, поэтому подключены кабелем с определенным сечением, которое отвечает номинальному току потребителя.
Сечение кабеля и номинальный ток автомата рассчитывается, согласно нагрузке потребителя (мощности). Если устройств в секции несколько, следует просуммировать их общую мощность. Зная суммарную мощность секции можно определить и ее номинальный ток.
Вычислить номинальный ток следует по формуле: I=P/U
P – мощность одного или нескольких потребителей
U – напряжение сети
Мощность, потребляемая популярными бытовыми приборами

Давайте, вычислим, какой автомат необходим определенной секции.
Возьмем секцию, от которой подключена стиральная машина. Ее мощность составляет 2,6 кВт.
Напоминаем, что в 1 кВт – 1000 Ватт
Вычисляем номинальный ток – мощность стиральной машины 2600 Ватт (2,6 кВт) делим на напряжение 220 V – получаем 11,82 А. Так как автомат служит защитным устройством, он должен отключиться раньше, чем возникнет перегрев кабеля, поэтому его номинал должен быть немного меньше номинального тока секции. Обычно это ближайшее меньшее число классификации автомата. В нашем случае автомат, который обеспечит защиту стиральной машины должен составлять 10 А.
В секции может быть от одного до нескольких устройств. Если устройств несколько, их мощность просто суммируется и далее по формуле определяют номинальный ток секции. Зная номинальный ток можно выбрать автомат.
По номинальному току можно также выбрать и сечение провода. Посмотреть таблицу сечения проводов по мощности и току можно здесь: https://uzotoka.ru/montazh-elektroprovodki/montazh-v-chastnyh-domah.html
Для чего нужна схема разводки?
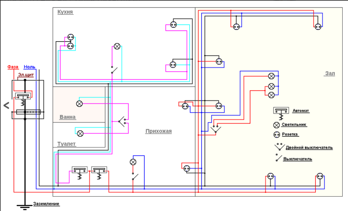
Профессионалы, имеющие опыт разработки энергообеспечения справляются с задачей без особых трудностей. Но разводка проводов для новичка кажется неким искусством, основанном на научных знаниях. Делать все наобум или по старинке нельзя. Тогда после окончания ремонта интерьер будет испорчен лежащими шнурами, удлинителями, тройниками. Чтобы спрятать новые линии придется нарушать отделку. Но даже косметический ремонт стоит немалых денег. Поэтому первое, что нужно сделать, когда требуется уложить проводку в квартире своими руками от щитка до потребителей – разработать индивидуальную схему.
![]()
Это план (чертеж), где графически показано, где должно находиться определенное количество выключателей, розеток, осветительных приборов. Принципиальную схему разрабатывает каждый электрик, которому доверили работы. Однако разводка электропроводки может быть реализована и собственными силами. Главное правильно рассчитать планируемую нагрузку, а кабели разделить на группы. Система должна включать счетчик учета расхода электроэнергии. Также потребуются приборы защиты, заземление, если в многоквартирном доме это запроектировано изначально.

Если рассматривать составные части, то для устройства электропроводки в квартире своими руками потребуется:
- Автоматические аппараты защиты. Они устанавливаются в электрощитовой. Цель – защитить электроприборы, здоровье жильцов и целостность имущества от последствий короткого замыкания и скачка напряжения.
- Провода. Они должны быть изолированными, отличаться по цвету и иметь достаточное сечение, чтобы выдерживать максимально допустимую нагрузку. Для этого придется сделать расчеты в зависимости от материала жилы (алюминий, медь).
- Розетки и выключатели. Современные электрические схемы квартиры предполагают наличие заземления, для чего предусмотрены специальные линии и разъемы. Если дом старый, контакты просто остаются незадействованными.
В отличие от квартир, где ввод уже предусмотрен застройщиком, частные дома накладывают одну специфическую особенность. Нужен центральный автомат и силовой кабель, который протягивают от линии электропередач и главному щитку со счетчиком. Это необходимо чтобы в экстренном порядке отключить подачу при помощи рубильника. Счетчик подсоединяется сразу после него.
Отличительные черты современной электропроводки
Когда в начале прошлого века электрификация стала повсеместной, прогресс порвался не только в производственную сферу, но и в быт человека. А с наступлением нынешнего тысячелетия уже невозможно представить жилье без телевизоров, компьютеров, прочей кухонной и бытовой техники. Электропроводка в квартире – скрытая сеть из проводов, по которым подается электричество к каждому потребителю. Только если раньше нужно было подвести провода к лампочке, то сейчас требований гораздо больше.
И трудности вызывает уже этап проектирования. Приходится производить расчеты. Главный фактор – нагрузка, которая возможна при включении всех бытовых приборов. Современная разводка электрики состоит из ветвей, каждая из которых предназначена для определенного числа потребителей. Нужны средства защиты от замыкания, заземление, УЗО и т.д. Хорошо, когда есть дизайнерский проект, где видно, сколько точек освещения будет в комнатах, какие бытовые приборы планируется установить. Остается лишь суммировать их потребляемую мощность. Места установки выключателей и розеток уже известны.

Однако стоит продумать не только силовое обеспечение, но и прокладку слабосильных кабелей. Современная схема проводки в квартире предполагает чертеж, где указаны каналы для прокладки кабелей к роутеру, телевизору, стационарному телефону. Не стоит забывать о системах наблюдения, пожаротушения и т.д. При этом есть одна особенность. Разделять эти две системы не стоит. Каждый прибор запитывается от сети 220 Вольт. А слабосильный кабель укладывается параллельно. В противном случае он будет лежать прямо на полу. Альтернатива – укладка в специальные каналы плинтуса.

Даже освещение стало другим. Раньше стандарт предполагал, что в комнате есть одна люстра с выключателем. Торшер и другие дополнительные источники света подключались к розеткам. Сейчас прокладка электропроводки в квартире предполагает подсоединение множества точек потребления. Это точечные светильники, бра, неоновая подсветка и прочее, что только пожелает владелец недвижимости. Нагружать старые кабеля нельзя. Увеличение числа потребителей приводит к тому, что сечения не хватает, и провод перегорает. Придется переделывать ремонт заново.
Обустройство электрического щита
Информация, которую мы получили в предыдущих главах позволяет нам скомплектовать электрощит. Это будет последним шагом перед черчением электрической принципиальной схемы.
Итак, начнем с перечисления того, что должно находится в электрическом щите.
1. Автоматический выключатель общий Q₁ 1шт. 100 А. Подсчитав общую максимальную мощность электроприборов во всех помещениях дома, определяемся с максимальным током главного автоматического выключателя, учитывая небольшой, необходимый, запас. Общая мощность у меня получилось 18,65 кВт, автомат должен быть на 100 А.
2. Однофазный электросчетчик на 100 А. 1 шт.
3. Защитная автоматика для помещение душевой:
3.1. Устройство защитного отключения (УЗО) QF₁ 25А ток утечки 30 миллиампер 1 шт.
3.2. Автоматические выключатели на 10А Q₂ и Q₃.
4. Защитные приборы для помещения кухни:
4.1. QF₂ УЗО 50 А, 30 ма 1 шт.
4.2. Автоматический выключатель Q₄ 30 А. 1шт.
4.3. Автоматический выключатель Q₅ 16 А 1 шт.
5. Защитные приборы для для остальных помещений.
5.1. QF₃ УЗО 32 А, 30 ма – 1 шт.
5.2. Автоматический выключатель Q₆ 25 А.
5.3. Автоматический выключатель Q₇ 10 А.

Эта схема электрического щита начерчена для примера. Вы же можете ее расширить, по своему усмотрению, например добавить количество автоматических выключателей и запитать розетки или освещение каждого помещения отдельно. В этом случае, если у вас будет неисправность в зале и отключится соответствующий автоматический выключатель, в остальных помещениях все будет функционировать. Все, можно рисовать принципиальную электросхему вашего дома, учитывая информацию вышеприведенных разделов, нумерацию проводов согласно талбицы №1 и комплектацию электрического щита.
Требования к энергоснабжению дома
Работа с электричеством связана с повышенной опасностью, поэтому прежде чем производить разводку электропроводки в частном доме своими руками нужно знать ряд требований. Кроме правил СНиП и ПУЭ существует еще нормативные документы, в которых прописаны дополнительные требования, связанные с ГОСТ и другими моментами. Несмотря на сложности и правила монтажа в сети, многие люди готовы произвести разводку электропроводки своими руками без привлечения специалистов. Изучив все требования и нормативные документы можно узнать, как правильно сделать разводку электропроводки в квартире или доме, не нарушая при этом ГОСТ и ПУЭ.
На основе этих правил можно определиться с комплектующими, выборе проводки, способами монтажа элементом сети в доме. Несмотря на то что ПУЭ может дополняться новыми правила, существуют основные пункты, которые все актуальны.
- Напряжение сети составляет 220 или 380 V. Напряжение в квартире обычно составляет 220 V, а в частном доме – 220 V или 380 V.
- Современная система заземления TN-C-S. Простая и экономичная система полностью обеспечивает надежный уровень электросети.
- Разводка электропроводки в квартире или в доме осуществляется кабелем с медными жилами. Алюминиевый кабель используется для подключения электросети дома от столба.
- Открытая электропроводка в квартире допускается в специальных кабель-каналах. В деревянных домах разрешено применять изоляторы. Более подробнее читайте в статье про монтаж электросети по деревянным стенам.
- Закрытая проводка допускается в перекрытиях плит многоэтажных домов, пустотах конструкций зданий, непосредственно в стене. Основное требование к скрытой проводки – монтаж на негорючие конструкции.
- Кабеля через стены проводят через специальные гильзы – металлические трубы, диаметр которых должен быть больше чем он сам. Без использования гильзы допускается проводить кабеля, которые имеют дополнительную защитную оболочку.
- Открытый монтаж электропроводки по потолку запрещен с применением незащищенных изолированных электропроводов. Они должны быть в обязательном порядке уложены в кабель-каналы, гофру и металлические трубы.
- По требованиям ПУЭ монтаж проводки осуществляется вертикально или горизонтально. Укладка электропроводов по кратчайшему пути строго запрещена, так как несет угрозу безопасности.
- Защита розеток и выключателей во влажных помещениям должна быть не ниже IP44. Это актуально при проведении разводки электропроводки на кухне, в ванной комнате или бане.
- Энергоснабжение дома или квартиры должны быть разделено на группы. На каждую группу установлен автомат, номинал которого составляет общую мощность потребления. Электрощит и счетчик электроэнергии должны быть установлены на высоту 80 – 170 см от пола.
- Минимальная высота от пола при монтаже розеток должна составлять не менее 30 см.
- Все розетки должны быть заземлены с номиналом тока не менее 16 А.
- Разводка электропроводки в ванной комнате должна иметь отдельную линию, которая, кроме автомата имеет дополнительно защиту УЗО.
- Монтаж проводки запрещен вблизи каминов, печей, дымоходов.
Все требования ПУЭ направлены на безопасное использование электросети, поэтому если домовладелец захочет произвести разводку электропроводки в частном доме своими руками особых трудностей не должно возникнут.

Подготовка к разработке электрической схемы
Что необходимо для разработки электрической схемы:
- линейка, хорошо, если у вас будет еще и трафарет для зарисовки различных фигур,
- фломастеры разных цветов или ручки с разноцветной пастой,
- кроме того, понадобятся листы бумаги для чертежей и эскизов.

Эту же задачу можно выполнить быстрее с помощью компьютера, если вы можете работать в Автокаде или другой программе, где можно рисовать и чертить.
У вас есть план вашего дома, начнем с того, что мы начертим в масштабе упрощенный план. На рис. 1 пример упрощенного плана, у вас будет, естественно, другой.
Рис. 1 Упрощенный план дома:

Вы начертили свой план, в котором, как и на рис. 1 ничего внутри помещений еще нет, но скоро будет. Размеры на плане в метрах. Вот этот «пустой» план надо скопировать на ксероксе или распечатать на компьютере в 4 — 5 экземплярах, если вы будете рисовать остальное вручную.
На одном из экземпляров плана можно обозначить, где и какое помещение находится в вашем доме. (См. рис. 2)
Рис. 2 План расположения помещений:

Практические советы
Вначале — примеры схемы электропроводки коттеджа.

Разводка от щитка выполнена на 19 групп потребителей, каждая из которых отключается отдельным автоматом.

Схема щитка с указанием сечений проводов.

Проводка с указанием расположения распределительных коробок.
Теперь — несколько практических советов относительно того, как сделать разводку электропроводки в доме.
Провода
Присоединения к счетчику и ввод я советую выполнить медным однопроволочным проводом ВВГ сечением не меньше 4 квадратных миллиметров на жилу при мощности ввода до 10 кВт и 6 мм2 при мощности ввода 10 — 15 кВт.
На остальных участках используются:
- Для разводки розеток — ВВГ 3х2,5 мм2;
- Для разводки освещения — ВВГ 3х1,5 мм2 .

Трехжильный однопроволочный провод ВВГ. Цветовая маркировка жил поможет вам найти фазу, ноль и землю без мультиметра.
Многопроволочный провод лучше не использовать: его цена несколько выше, чем у однопроволочного, при этом он обеспечивает меньшую площадь электрического контакта на клеммных колодках.
Соединения
Электрика своими руками проще всего монтируется на латунных колодках: они надежно соединяют концы проводов и, в отличие от гильз и сварки, оставляют соединение разъемным. При необходимости вы в любой момент можете подключить к распределительной коробке дополнительную розетку.

Соединение проводов колодками: быстро, просто, надежно.
Разводка
На мой взгляд, проводку удобнее всего прокладывать в плинтусе с кабель-каналом. Почему? Вот аргументы:
- Монтаж проводки в этом случае практически не связан с грязными работами. В худшем случае вам придется пробурить ряд отверстий под дюбель-шурупы, крепящие плинтус;
- Проводка остается доступной для ремонта, причем для замены ее участка не нужно вскрывать стены;
- Если вам нужно подключить дополнительную розетку, это не потребует больших усилий: нужно лишь зачистить провод и установить на него три колодки (на ноль, землю и фазу), выполнив ответвление.

Выполненная в плинтусе разводка позволяет при необходимости быстро подключить дополнительные розетки.
https://youtube.com/watch?v=fH1TiXScniw
Монтаж скрытой электропроводки
Этот вариант монтирования проводки активно применяется в нашей стране. Он походит для помещений, изготовленных из монолитного камня, природного или искусственного камня, а также кирпича.


В месте размещения каждого регулирующего элемента нужно сделать углубление ориентировочно на 6 сантиметров глубины. Чтобы рассчитать точную глубину, требуются габариты коробки. Разместите приборы в выемки и зафиксируйте при помощи раствора.

Несмотря на популярность, скрытая проводка имеет ряд недостатков. Главным недостатком является необходимость разрушать стены в случае поломки. Но если ответственно подходить к монтажу и дальнейшей эксплуатации приборов, ремонт не понадобиться долгие годы. Весомым плюсом срытой системы является аккуратный внешний вид.

Варианты соединения проводов

Человек, понимающий что его ожидает в процессе самостоятельного составления схемы электропроводки или непосредственно выполняющий работы по установке розеток, выключателей и источников света в собственной квартире своими руками должен знать основные способы, которыми соединяются электрические цепи.
- При последовательном соединении элементов цепей, каждое последующее устройство следует за предыдущим без использования узловых соединений. Ярким тому примером может считаться всем знакомая гирлянда на ёлке, светодиоды которой располагаются на одном кабеле. Однако такая схема обладает весомым недостатком – при выходе из строя одного элемента отключаются все остальные потребители цепи.
- Параллельная схема подключения не предусматривает соединение электрических элементов между собой, а группирует их в два узла. При этом, в случае поломки любого элемента, все остальные потребители остаются в рабочем состоянии.
- При смешанном способе, один участок цепи включает сразу несколько вариантов соединений элементов как последовательно, так и параллельно.
Если домовладелец совершенно не разбирается в сфере обустройства электрических цепей, то все монтажные работы в квартире лучше доверить профессиональным электрикам, которые в сжатые сроки составят чёткий план, включающий в себя даже мельчайшие подробности, что позволит сэкономить на закупке расходных материалов.
Как сделать разводку электропроводки в доме правильно?
Как бы это банально ни звучало, но для начала разводки электропроводки необходимо определиться с расстановкой мебели. Особенную роль здесь играет кухня с её множеством потребителей. И здесь действительно стоит все окончательно определить.
Когда все шкафы, диваны, кресла… «установлены» по местам и их перестановка в дальнейшем минимальна следует начинать размечать будущие электроточки.
Высота монтажа розеток и выключателей
Вот несколько советов по разметке розеток и выключателей:
Для выключателей необходимо выбрать высоту монтажа 800-900 мм (выбирается по свободно опущенной руке пользователя) от уровня чистого пола (и далее по тексту).
Раньше во времена СССР высоту выключателей делали 150-170 см обосновывая это тем, что дети будут баловаться. Всего лишь три пять раз за свою жизнь ребенок это сделает, а потом им это станет обыденным и надоест. А вот включать со стула выключатель на высоте 170 см они будут лет до 10 или даже больше (спасибо тем родителям, которые заботятся о функциональности).
Высота розеток принимается 300 мм, однако это не жесткие требования, а некое негласное правило.
В моей истории была заказчица, которая сказала: «мне через пять лет на пенсию и наклоняться выключать утюг и пылесос на этой высоте приезжайте вы ко мне». И мы сделали ей розетки на той же высоте, что и выключатели. Хорошее решение, которое можно взять на заметку и выглядит тоже неплохо.
Высота розеток для подвесного телевизора необходима 1200-1400 мм тогда при его монтаже на стену они будут за ним.
Для розеток над рабочей зоной кухни (над столешницей) необходимо 1050-1150 мм.
Для посудомоечной машинки лучшим решением поместить розетки под раковину, которая всегда находится по соседству. Высота 300 мм.
Для стиральной машины высота возможна в двух вариантах первый вариант, когда розетка будет спрятана на постоянной основе или же когда к ней есть постоянный доступ и она находится над стиральной машинкой. Высота 750 и 1050 мм соответственно.
Под варочную поверхность устанавливать розетку не стоит вообще. Просто оставляется вывод кабеля с запасом по длине и в последствии подключается без вилки напрямую.
Если ввод в дом однофазный, то для варочной поверхности из четырех конфорок следует проложить кабель 3*6 мм2, при трехфазном вводе необходим кабель 5*2,5 мм2. Высота также 750 мм.
Высота розетки под вытяжку 2100 мм и делается отступ от оси варочной поверхности на 40 мм вправо или влево и тогда она точно будет за коробом и не будет мешать воздуховоду.
Электропроводка в деревянном доме
При монтаже проводки следует строго соблюдать технику безопасности и меры предосторожности, особенно, если дом деревянный.





Установка электрической проводки в таком доме производится в соответствии со следующими требованиями:
- В деревянном доме допускается использование самозатухающего кабеля с качественной изоляцией.
- Распределительные короба должны быть сделаны из металла.
- Все соединения проводов должны быть герметичны.
- Если монтаж осуществляется открытым способом, то под кабель прокладывается изолятор из фарфора.
- В случае монтажа проводки закрытым способом, в штробы прокладывается металлическая труба или короб (из меди или стали) с заземлением в обязательном порядке. Если используется гофр из пластмассы, то он устанавливается в штукатурку. Такой способ более надежный и эстетичный.

Для обеспечения большей безопасности, в деревянном доме рекомендуется установить устройство защитного отключения останавливающее автомат при замыкании или утечке тока.

Если посмотреть на фото готовой электропроводки в доме, то можно сделать вывод, что работа не из легких, но эта задача вполне выполнима. При тщательной подготовке и изучении соответствующих материалов работы по монтажу электропроводки не вызовет у вас никаких трудностей.

Как правильно осуществлять разметку
Разберем, как правильно строить электропроводку в доме своими руками (пошаговая схема).Начинайте делать разметку от щитка. Сначала проведите линии, по которым будут проходить основные магистрали. Подумайте, какой ширины и глубины резать штробу. Затем подумайте, где расположатся электромонтажные коробки (их нужно делать на присоединении проводов к магистралям). От коробок опустите розетки и выключатели, проведите по потолку разметку для светильников. Когда все подготовительные работы завершены и линии пролегания нарисованы, то приступайте к штроблению. При помощи болгарки и алмазного диска вырезаются щели на заданную глубину, параллельно им режутся вторые. Затем при помощи перфоратора или зубила выдалбливается канавка, в которую закладываюся кабеля. Их крепят внутри штроб при помощи стяжек, а затем заделывают цементом или асбестом.
Грамотное подсоединение щитка
Некоторые нюансы
Расскажем вам некоторые тонкости того, как провести свет в доме своими руками. Существуют два вида кабеля – медный и алюминиевый. Мы настоятельно рекомендуем вам использовать только медный кабель – он выдерживает большие нагрузки, не портится со временем и легко укладывается даже на изгибах. Запитывать розетки лучше всего кабелем 3*2,5 ВВГнг (негорючим). Третий кабель идет на заземление (многие современные устройства не работают без него). Одинарные розетки лучше не ставить – вам их просто не хватит. На одну комнату нужно минимум 4 розетки (даже в спальне вы включите телефон на зарядку, планшет, утюг и торшер). Для залов рекомендуется создавать группы по 4-6 розеток (к примеру, для подключения компьютера надо минимум 4, а если у вас есть принтер/сканер, то все 6). На кухне возле рабочей поверхности также обычно ставят 4 розетки (вытяжка, электрочайник, блендер, хлебопечка), еще минимум 2 разводят на остальные устройства (холодильник, электрокотел, бойлер и пр).
Для освещения целесообразно использовать обычный кабель ВВГнг 3*1,5 мм2 – его вполне достаточно для питания нескольких источников света. Но если вы планируете создать проходные выключатели, то вам нужно будет доработать схему.
В целом, электрика в частном доме сложная только на первый взгляд. Если вы изучите соответствующую литературу и будете соблюдать все советы, то вы быстро и качественно сможете собрать ее сами. Главное – не экономить, использовать только качественные комплектующие и быть благоразумным, не подключая на кабели для освещения бойлер или теплый пол.
1+
Монтаж электропроводки своими руками

Необходимо иметь простой набор инструментов и уметь с ними обращаться. Обязательным есть условие соблюдения техники безопасности. Для работы понадобятся электрический и ручной инструмент и средства защиты:
- угловая шлифовальная машина (болгарка);
- штроборез для выбирания канавок в бетонных и кирпичных стенах;
- перфоратор для бурения сквозных отверстий в стенах и выбора монтажных пазов и отверстий;
- клещи для обжима проводов;
- съемник изоляции для зачистки концов кабелей;
- молоток, пассатижи, бокорезы;
- отвертки, нож для работы с проводами;
- надежная стремянка для монтажа светильников и люстр;
- защитные рукавицы и респиратор, если планируется резка штроб.
Как действовать
В частных домах проводить электричество лучше перед отделочными работами. Начать можно сразу после того, как будут доделаны стены и покрыта крыша. Начало электропроводки стоит начать с выбора, двухфазным (то есть на 220 Ватт) или трехфазным (380 Ватт) будет ввод. После чего следует разработать схему разводки электропроводки.

Также нужно рассчитать, оборудование какой мощности потребуется и приступать к подаче документов и получению проектного плана. При этом вряд ли технические условия позволят выделить мощность от 5 килоВатт. После этого можно выбирать все составляющие и комплектующие, покупать их, а также счетчик, автоматы и кабели.
Все описанные манипуляции стоит относить к подготовительным. Далее можно переходить к непосредственному подведению электричества к дому.


Затем осуществляется установка автомата и счетчика. После установки щитка электроэнергия заводится непосредственно в дом. При этом следует помнить о схеме подключения электропроводки в частном доме.

После того, как будет закончено подведение электричества к дому, можно приступить к прокладыванию кабеля в самом помещении непосредственно. Также устанавливаются и подключаются розетки и выключатели.
Следующий этап электропроводки в доме – заземление и подключение электричества. После этого систему следует протестировать, затем можно будет получать акт. Получение последнего означает, что электроэнергию можно подключать и использовать.

Такая последовательность действий не является обязательной, это скорее общий порядок. Каждый конкретный случай требует учёта всех нюансов, также важны технические условия, а также проект
Также, важно заметить, что документы лучше начать готовить заранее, к тому же, подготавливать технические условия можно в течение двух лет

Выводы и полезное видео по теме
Видеоролики содержат практические советы электриков по выбору и покупке домашней проводки. Они помогут приобрести соответствующее кабелю оборудование, которое точно предохранит жилье от возможных проблем с перегрузками в сети.
Выбор сечения кабеля в магазине:
Соответствие сечения кабеля и параметрам автомата-предохранителя:
Выбор сечения кабеля и автомата:
Ошибки при выборе электрокабеля:
Основными факторами при выборе кабеля для домашней проводки являются мощность бытовой техники и ограничения электросетей, обеспечивающих подведение электрической энергии к квартире.
Правильно подобрав сечение провода, можно включать в сеть все необходимые электроприборы. Это избавляет от неудобств при эксплуатации техники и позволяет предупредить возгорание проводки.
Есть, что дополнить, или возникли вопросы по расчету сечения проводки? Пожалуйста, оставляйте комментарии к публикации, участвуйте в обсуждениях материала. Форма для связи находится в нижнем блоке.

















































