Процесс починки электросети
Ремонт проводки делят на несколько этапов. Каждый из них имеет свою значимость. Чтобы приступить к действию, следует внимательно осмотреть все средства защиты (резиновые перчатки и прорезиненые накладки на инструментах). Необходимо проверить питание в квартире. Оно должно быть отключено.
Первый этап заключается в установке нового щита. Для него необходимо сделать нишу с помощью перфоратора, долота и молотка. Как правило, в новых домах эти ниши уже предусмотрены для УЗО и автомата. Там же в стенке следует проделать отверстие для кабеля.
После этого необходимо подсоединить провод к щиту и установить защиту от воды. Согласно схеме, провод в синей оболочке крепится к нулевой фазе, провод белого цвета — к верхнему контакту, а желтый — ближе к полу. В случае монтажа УЗО нулевая фаза с проводом сначала монтируется к устройству защитного отключения, после чего идет к нулевой клемме.
Когда установка щита будет завершена, следует проложить кабель. Оптимальным решением будет прокладка под пол. Для этого придется снять покрытие, а штробы проделать с помощью перфоратора. Для мест под розетки и распределительные коробки необходимо на сверлящий инструмент прицепить особую коронку. Чтобы проложить провод в пустотах перекрытий, не потребуется разрушения стен.
Следующий этап предусматривает разрез кабеля на части нужной длины. Будет удобно проделать проводку в гофрированные трубы, а протолкнуть ее легче с помощью хомутков для стягивания. Затем кабели следует подключить к коробкам. Для проверки работоспособности необходим тестер. Этот измерительный инструмент позволит обнаружить повреждения в проводке, проанализировать уровень заряда и проверить общее электрическое напряжение.

Большая часть работы к этому моменту будет завершена. Далее необходимо прикрепить к стенам клипсами провода, если они не находятся в гофре. Затем штробы следует заштукатурить. Легче всего провода провести под плинтусом, но тогда распределительные коробки будут снаружи.
Главное — действовать с учетом правил техники безопасности, не пренебрегая собственной защитой. При любых вопросах лучше обратиться за консультацией к специалисту, который сделает проводку намного быстрее.
Выбор типа защиты
Согласно современным требованиям электробезопасности каждый монтаж электропроводки в квартире должен быть выполнен таким образом, чтоб каждый провод в электрическом щитке защищал отдельный автомат или УЗО (об этом поговорим немного позже). Что это значит? Разберем на конкретном примере.
Пример расчета защит для однокомнатной квартиры

Допустим у Вас есть схема электропроводки в однокомнатной квартире. Согласно этой схеме:
- В комнате: 5 розеток под телевизор, 4 розетки (по 2 штуки) возле кровати, 1 выключатель и 1 кондиционер.
- В кухне: 1 электрическая плита, 1 кондиционер, 4 розетки на рабочей поверхности, 1 розетка под вытяжку, 4 розетки под телевизор (2 электрические и 2 для интернета и антенны) и 1 розетка под холодильник и 1 выключатель (двухклавишный или одноклавишный).
- В санузле: 2 розетки возле умывальника, 1 розетка под стиральную машинку, 1 розетка под бойлер, 1 розетка (вернее просто фаза и ноль) под теплый пол и 1 выключатель.
- В коридоре: одна розетка и 2 проходных выключателя.
Согласно требованиям ДБН и ПТЭЭП каждый кабель должен иметь свою защиту с помощью УЗО (иногда их заменяют автоматическими выключателями). Исходя из этих норм, в электрическом щитке должна быть установлено следующее количество УЗО (АВ):
- В комнате: 2 УЗО на 16 А, один из которых будет защищать кондиционер, а второй розеточную группу и один автоматический выключатель на 10 А для защиты цепей освещения.
- В кухне: одно УЗО на 16–32 А (в зависимости от мощности потребителя) для защиты электроплиты и духового шкафа, одно УЗО на 16 А для розеточной группы, одно УЗО под кондиционер, один автоматический выключатель на 10 А для цепей освещения.
- В санузле: одно УЗО под стиральную машину, одно УЗО под бойлер, одно УЗО под розеточную группу, одно УЗО под теплый пол, один АВ под цепи освещения.
- В коридоре: одно УЗО под розеточную группу и 1 АВ для цепей освещения.
Исходя из вышеприведенных расчетов, нам потребуется электрический щиток на 24 модуля 20 из которых будут заняты УЗО и 4 АВ освещения (если вводной автомат будет устанавливаться в щитовой на лестничном марше и в электрическом щитке не будет монтироваться защита от перенапряжения (Барьер, ZUBR и так далее). Если же вводной АВ и защита от перенапряжения будут монтироваться в данном щитке, тогда он должен быть на 36 модулей (7 модулей будут резервными).

Основное различие между данными устройствами — это способ срабатывания. Что это значит? Чтоб детально не рассматривать принцип работы и характеристики каждого из устройств, хотелось бы сказать одно: автоматические выключатели срабатывают только в случае короткого замыкания на контролируемом участке электропроводки, а УЗО срабатывают при нарушении изоляции проводов или возникновения тока утечки на металлический корпус различного бытового оборудования.
Чтоб было более понятно, устройство защитного отключения служит для защиты человека от поражения электрическим током, а АВ просто защищают бытовое оборудование.
Почему стоит подключать стиральную машинку и бойлер на отдельное УЗО

Поскольку основной потребитель электроэнергии и в бойлере, и в стиральной машинке — это электронагревательный тэн, который контактирует с водой, рано или поздно он пробьет на корпус, и если он не будет запитан от отдельного УЗО, то пропадет свет во всей квартире.
Полезные советы
- Что касается схемы разводки, то оптимальный вариант – разбить ее по комнатам. То есть, каждая комната – это отдельный участок со своей нагрузкой, а, значит, со своим сечением кабеля. Имеется в виду кабель от первой распределительной коробки над входной дверью в квартиру, до распредкоробки над дверью в комнату. Внутри же комнаты по светильникам и розеткам разбрасываются провода с меньшим сечением, подходящим под определенные нагрузки, запланированные вами предварительно, исходя из количества и общей мощности приборов-потребителей.
- Схему разводки, а также монтажные работы, необходимо начинать от дальней комнаты. Последняя комната – прихожая.
- Необходимо обходить схемой бетонные конструкции типа перекрытия над окнами и дверьми. Во-первых, это монолитное изделие, которое штробить очень сложно. Во-вторых, не дай бог при установке карнизов наткнуться сверлом на кабель. Вся работа пойдет насмарку.
- Правильный подсчет количества распределительных коробок даст возможность сэкономить длину используемого кабеля.
- Оптимальный вариант, если уложить кабель в гофрированный шланг, а уже его в штробы.
Роль управляющей компании в замене проводки
Капитальный ремонт осуществляется за счет средств, которые ежемесячно поступают от жильцов дома в управляющую компанию. Соответственно управляющая компания отвечает за грамотный, профессионально выполненный монтаж электропроводки в подъезде. Периодичность проведения капитального ремонта варьируется в разных домах. Ежемесячная оплата за него так же разная в разных субъектах (от 1,38 рубля за кв.м. до 15 рублей). Если это необходимо, жильцами может быть принято решение о дополнительных сборах.
Читать дальше: Можно ли отправлять вин код автомобиля покупателям
В заключении нужно сказать, что замена проводки в подъезде многоквартирного дома — очень серьезное дело, которое должны выполнять исключительно профессионалы. Отнеситесь внимательно к данным работам и проконтролируйте соблюдение норм, соответствие стандартам и выбор персонала для безопасности себя и близких в дальнейшем. Все работы должны соответствовать существующим стандартам и требованиям, чтобы на многие годы вперед избавить жителей от переживаний за возможные неприятные последствия плохого монтажа.
Прокладка и подключение новых коммуникаций в Москве может понадобиться в любом помещении, которое подключено к источнику электроэнергии. Потому, если электрическая проводка дала сбой именно в подъезде, возникает вопрос, каким образом ее нужно менять? В данном случае стоит подчеркнуть, что монтаж новых коммуникаций должен выполняться исключительно профессиональными мастерами, поскольку работы обуславливаются сложностью электромонтажных операций. Замена электропроводки в подъезде многоквартирного дома осуществляется лишь тогда, когда парадную, а иногда и целое здание отключают от подачи электричества: это необходимо с целью обеспечения безопасных условий не только для электромонтажника, но и для жильцов дома.
Подготовительные мероприятия
Выбор основных параметров электрической сети вашей квартиры
Итак:
- Выбор сечения и материала, из которого будет выполнена электропроводка в однокомнатной квартире, и схема ее размещения во многом зависят от типа прокладки и суммарной мощности всех подключаемых приборов.
Поэтому, прежде всего, нам следует составить план расположения розеток и сети освещения. При этом следует руководствоваться нормами «Правил устройства электроустановок» (ПУЭ) и элементарными понятиями удобства.- Установка выключателей в ванной комнате запрещена
- В ванной комнате запрещена установка розеток без автоматов УЗО.
- Выключатели в комнатах должны располагаться у двери со стороны дверной ручки.
- Розетки в жилых помещениях могут быть расположены исходя из удобства их использования. При этом рекомендуемыми величинами является высота от 0,3 до 1,8 метра.
- Выключатели обычно располагают на высоте 0,6 – 0,8 м.
На фото изображены рекомендуемые расстояния для расположения электропроводки
- Следующим важным шагом становится выбор схемы прокладки электропроводки. Может быть использован метод открытой проводки в коробах или скрытой проводки в стенах. Каждый из этих методов имеет собственные достоинства и недостатки. Так к достоинствам открытой проводки относится:
- Возможность монтажа без выполнения ремонта в комнате. Вы просто монтируете под потолком дополнительный короб, в который в дальнейшем укладывается проводка.
- Значительно сокращается время монтажа. Так при правильном подходе, в однокомнатной квартире всю проводку можно заменить буквально за один день.
- Легкость проведения ремонтных работ и последующего монтажа дополнительных электроприемников.
- А вот преимуществ у скрытой проводки несколько больше:
- Согласно ПУЭ, к скрытой проводке предъявляются значительно меньшие требования. Вследствие этого далеко не всегда необходимо использовать дополнительную защиту от механических и термических повреждений. Да и дополнительных коробов к ней покупать нет необходимости. Благодаря этому цена вопроса значительно ниже.
- У скрытой проводки при одинаковом сечении провода несколько выше допуски по номинально допустимым токам и токам перегрузки. Достигается это за счет более качественных показателей теплоотдачи.
- Скрытая проводка совершенно не портит внешний вид вашей квартиры и не забирает и так небольшое пространство квартиры.
- Исходя из всего этого, можно сделать вывод, что открытую проводку выбирают только в исключительных случаях. Например, когда ремонт уже выполнен, а проводку заменить забыли.
Либо когда штробление стен крайне нежелательно из-за ветхости здания. В остальных же случаях оптимальным вариантом является хоть и более трудоемкий, но вариант скрытой проводки.
Расчет электрической сети однокомнатной квартиры
Итак:
Прежде всего, нам необходимо рассчитать номинальную нагрузку всех ваших электроприемников. Для этого используем упрощенную формулу; где P – это номинальная мощность электроприборов, U – номинальное напряжение электросети (для однофазной сети это 220В), а I – номинальный ток нашей электросети.
Примерная мощность различных электроприборов
- Исходя из этой формулы, электроприбор мощностью в 1кВт потребляет ток в 4,55 А. Для упрощения расчета и создания определенного запаса принимаем его равным 5А.
- При расчете вашей электрической сети учитывайте только реально возможные ситуации ее использования с максимальной нагрузкой. Не стоит рассчитывать исходя из того, что вы подключите сразу четыре 2кВт обогревателя в одной комнате.
Ведь вероятность этого достаточно низкая. А схема электропроводки в квартире однокомнатной от такого расчета значительно усложнится и возрастет в цене. - Теперь приступаем к выбору необходимого нам провода. Делать это следует согласно п.1.3 ПУЭ.
Но учитывая, что наши нагрузки не велики и сверхточного расчета нам не надо, мы производим приблизительный расчет. Для этого принимаем, что сечение в 1 мм2 медного провода имеет пропускную способность в 10А, а алюминиевого — в 5А.
Выбор сечения провода по номинальной нагрузке
Следующим определяющим для нас пунктом в ПУЭ становится п.6.2.2. Он гласит, что групповые сети внутреннего электроснабжения должны быть оборудованы автоматическими выключателями на номинальный ток не выше 25А. Исходя из этого, нам следует разделить нагрузки в квартире таким образом, чтоб поделить их на группы не более 25А каждая.
Этапы работ
Самостоятельная замена электропроводки в своей квартире – это много работы перфоратором и строительной грязи. Обычно внутриквартирные провода прокладывают скрытым способом в штробы в стенах, которые делать придется самому. Штробить потребуется даже в панельном доме, прокинуть новые кабели в существующих полостях в панелях не всегда возможно. Нередко эти каналы в некоторых местах бывают залиты бетоном.

Как спрятать кабеля без штробления стен
Демонтаж старой проводки
Перед началом демонтажа старой проводки в квартире её надо полностью обесточить, выключив общий квартирный рубильник в щитке на этаже. После этого следует проверить наличие напряжения в розетках с помощью отвертки-индикатора или вольтметра. Только после проверки можно преступать к дальнейшим работам по замене кабелей.
Разметка и подготовка стен в квартире
Чтобы упростить прокладку проводки по квартире, сначала на стенах следует разметить все линии разводки и места монтажа розеток, распределительных (распаячных) коробок и выключателей. Затем можно приступать к штроблению и вырезанию отверстий для подрозетников.

Разметка стен для прокладки электропроводки
Прокладка электропроводки
Внутреннюю электропроводку в деревянном доме рекомендуется делать открытым способом с укладкой проводов в кабель-каналы. А в квартирах её принято монтировать наоборот скрытой. Такую разводку потом проще закрыть декором, а риск ее повреждения впоследствии минимален. Фиксация электропроводов в штробах производится дюбель-хомутами либо гипсовым раствором.

Размещение электроприборов в коридоре
Установка защитных систем
Во многих старых многоэтажках в принципе невозможно от щитка в квартиру проложить трехжильный провод с заземляющей жилой. Это не предусмотрено проектом. Но в некоторых квартирная проводка идет двухжильная, однако ее без проблем возможно поменять на современную трехжильную. Надо лишь правильно подключить все в щитке на этаже.
Возможность переделки советской электропроводки TN-C на более надежный вариант TN-S или TN-C-S надо уточнять у электриков ЖЭКа. Самостоятельно что-либо менять в этажном щитке запрещено категорически. Это заземление в частном доме можно выполнить самому, в многоквартирном все гораздо сложнее.
Расчет параметров УЗО и дифавтоматов и вовсе в обязательном порядке стоит доверить специалисту в данной области. Ошибки здесь чреваты серьезными проблемами.

Схема подключения системы безопасности в квартире
Подключение к щитку
Если на руках есть выполненный профессионалами электропроект, то собрать по нему защитные устройства в щите на этаже несложно. Однако лучше всего это дело перепоручить приглашенному электрику, который заодно потом прозвонит систему для проверки ее работоспособности и отсутствия в ней коротких замыканий.
План новой разводки (проводка без штробления)
Первый вопрос, которым задается домашний мастер: как заменить электропроводку в квартире своими руками, обеспечив ее безопасную, надежную службу? Преимуществом самостоятельной деятельности является возможность реализовать собственные идеи. Однако условием реализации подобного варианта является наличие необходимых знаний, навыков проведения электротехнических работ. Если собственные умения вызывают сомнения, лучше обратиться к профессионалам. Экономить на безопасности недопустимо.
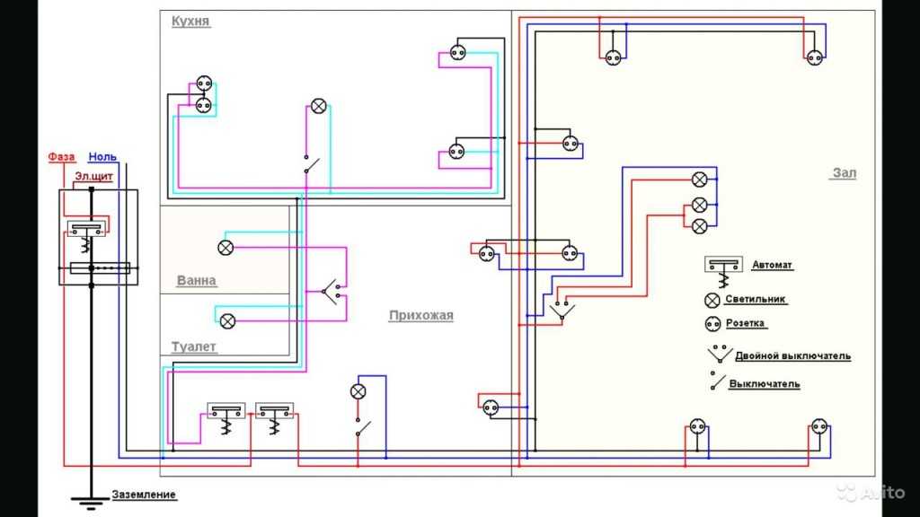
Независимо от того, самостоятельно будет выполняться монтаж или силами сторонних мастеров, торопиться не нужно. Пошаговая инструкция поможет учесть важные моменты, избежать ошибок. Первым делом необходимо разработать схему проводки. Для этого потребуется план жилища с размерами: длина, ширина, расстояние до проемов, коммуникаций. Его копируют из технического паспорта, рисуют самостоятельно. Интернет предлагает специальные приложения, позволяющие быстро получить необходимый чертеж.
На плане схематически показывают расположение мебели, электроприборов, учитывая существующее оборудование, предусматривая точки подключения новых приборов. Этап планирования открывает возможности для творчества и фантазии, однако он требует внимания к деталям. Обидно, если после замены электропроводки в квартире своими руками по комнате будут тянуться удлинители, а из розеток выглядывать тройники. Здесь уместно собрать «семейный совет», чтобы члены семьи высказали пожелания по наполнению помещений.
Определив виды и количество потребителей, их «расставляют» на плане, для удобства нумеруют, заносят в отдельную таблицу, указывают мощность каждого. Эти данные понадобятся для расчета общей мощности потребления, выбора автоматов, сечения жил.
Трассировка сети зависит от расположения точек подключения. Приборы освещения обычно размещают по центру потолка. Популярна разноуровневая подсветка со светильниками вдоль стены. Сразу нужно продумать расположение выключателей. Для комнаты их ставят внутри, для санитарного узла ‑ снаружи. Часто на стене коридора размещают блок выключателей, охватывающий кухню, ванную комнату, туалет.
Особенностью замены электропроводки в двухкомнатной квартире является необходимость предусмотреть отдельную распределительную коробку для каждой комнаты. Обычно их размещают на стене коридора, оттуда далее выполняют разводку к светильникам, розеткам.
Как нарисовать розетки, выключатели и лампы на плане квартиры
Монтаж проводки
Осталось определиться, какой тип проводки выбрать для своей квартиры. На сегодняшний день существует два способа:
- Открытый. Это когда все проводники будут проходить по стенным поверхностям, крепятся они в пластиковых кабельных каналах (или коробах). Такая прокладка требует гораздо меньше материальных затрат и физических усилий, но есть один существенный недостаток – получается не вполне эстетичный внешний вид помещения. Исключение составляет прокладка специального кабеля по фарфоровым изоляторам, когда дизайн квартиры выполнен в ретро-стиле, это сейчас очень модно и набирает популярность.
- Скрытый. При таком способе провода прокладываем в специальных бороздах на стенных поверхностях (в штробах). Чтобы проштробить понадобятся специальные приспособления, процесс трудоёмкий, отнимет много времени и сил. Но зато будут спрятаны все проводники.
Подготовительный этап
Согласно с вашим проектом наметьте на стенах пути прохождения проводов. Чтобы получилось всё идеально ровно, делайте это с помощью лазерного уровня или натянутого шнура. В щитке стоит счётчик, а после него автоматы по группам нагрузки. От этих автоматов провода должны прийти в первую распределительную коробку, а оттуда уже разойтись по всем остальным помещениям и комнатам. На входе в каждую комнату должна устанавливаться своя монтажная коробка.

Отметьте на стенах места расположения розеток, выключателей, распределительных коробок.
Есть один нюанс для открытого способа прокладки – стены должны быть идеально ровными, чтобы пластиковые короба ложились на стенную поверхность без перекосов. В случае прокладки по фарфоровым изоляторам это не обязательно, лёгкая кривизна стен не будет так заметна.
Для скрытого варианта надо сделать штробы по отмеченным линиям при помощи штробореза или болгарки. Можно воспользоваться перфоратором, но тогда штробы не получатся такими идеально ровными. Перфоратор подойдёт для монтажа отверстий под коробки и подрозетники, только понадобится специальная насадка – фреза (коронка) по бетону. Если у вас нет такого инструмента, покупать его будет весьма накладно, постарайтесь взять напрокат.
Открытая прокладка проводов
- Нарежьте пластиковые короба по размерам намеченных линий. Для этого воспользуйтесь строительным ножом либо ножовкой.
- Зафиксируйте короба на стенных поверхностях. Не советуем использовать клей или двухсторонний скотч, такая фиксация не продержится долго. Лучше всего закрепите короба дюбелями с шурупами.
- Проводники уложите в короба и закройте крышки. Концы проводов остались выведенными к монтажным коробкам и коммутационным аппаратам.
Скрытая прокладка проводов
- Подготовленные штробы очистите от пыли, это можно сделать обычным веником или пылесосом.
- Уложите в штробы провода, рекомендуется предварительно поместить их в гофрированные трубы из негорючих материалов.
- Закрепите уложенную в борозды электропроводку при помощи алебастрового раствора. Сначала зафиксируйте лишь в нескольких местах, чтобы не выпадал провод. Когда окончите полностью монтаж и проверите работу всей электросети, тогда уже замуруете провода окончательно.
- Концы проводов выведите в подрозетники и распределительные коробки.
- Также при помощи раствора алебастра зафиксируйте в подготовленных отверстиях монтажные коробки и подрозетники.
Завершающий этап
Не забывайте, что перед выполнением любых работ, связанных с электричеством, необходимо обезопасить рабочее место – снять напряжение и проверить его отсутствие.
Осталось только всё скоммутировать. Установите розетки, выключатели, светильники. Произведите все необходимые соединения в распределительных коробках.
Подайте напряжение и проверьте работу всей системы. Если всё работает правильно, можете заделывать штробы.
Как видите, электропроводка в квартире, выполненная своими руками, это вполне реально. Надеемся, что пошаговая инструкция составления схемы, подсчёта нагрузки, монтажа щитка и проводки, поможет вам сделать всё правильно. Если сомневаетесь, то лучше обратитесь за помощью специалистов.
Методика проверки состояния электропроводки
Кабель с неисправной изоляцией
Проверку проводят в нескольких случаях – после начальной прокладки электрики, после покупки помещения, в случае неисправностей. Способов проверить электропроводку в квартире несколько. Каждый помогает в определенных случаях.
Проверка неисправности изоляции
Изоляционный слой – его качество и состояние – имеет влияние на работу электрики. Неполадки могут появиться при изготовлении, транспортировке, эксплуатации. Основные способы проверить электрику в квартире на изоляцию:
- периодические, самостоятельные или с помощью профессиональных электриков;
- автоматические, через специальные устройства в течение всего технического цикла.
В первом случае используется мультиметр. Обязательна оценка внешнего состояния всех доступных кабелей. Изоляцию проверяют через измерение и испытание. В многожильных проводах проверяют отсутствие замыканий между ними, соединяя их поочередно.
Проверка целостности отдельного куска провода
Обрыв провода – одна из самых распространенных проблем с проводкой. Причин может быть масса, способы проверки зависят от того, какой кабель нужно исследовать:
- Отрезной (провод лежит на столе) – касаются щупами обоих концов (параметры на «Ом» или «Ω», значение 1000 Ом). При неисправности прибор покажет EL или очень большое число.
- Скрытая проводка – провода обесточиваются, отделяются от приборов, концы соединяют отдельным проводом, чтобы получилась целая цепь для проверки. Далее исследуют мультиметром каждый.
Определение наличия короткого замыкания
Зная, как работать с мультиметром и как проверить электропроводку в квартире, можно найти место короткого замыкания. Иногда устройства отключаются без очевидных причин. Необходимо выяснить наличие или отсутствие контакта.
Короткое замыкание – это соединение нулевого и фазного проводов без соответствующего сопротивления. Таким образом достаточно проверить только эти два кабеля. Кроме обесточивания удаляют выключатели, отключают лампы, приборы. Проверяют в распределительном коробе или неработающей розетке.
Инструкция по поиску места обрыва
При выявлении неисправности необходимо сразу же принять меры по выяснению причины повреждения и поиску примерного места дефекта электросетей.
Прежде всего, нужно проверить, в каких комнатах имеются проблемы с подачей электрического тока.

Расплавленные выключатели или розетки говорят о том, что повреждение проводки случилось на примыкающих к ним участках электросети
Затем следует выяснить, затронул ли обрыв кабеля осветительные приборы или розетки, проверив их тестером. В зависимости от ответов на последний вопрос, следует действовать по инструкциям, которые приводятся ниже.
В этом случае неисправность может быть вызвана неисправностью фазового или нулевого кабеля.
Обрыв фазового провода
Прежде всего, необходимо определить, к какому автомату подключена поврежденная розетка. Выяснив источник питания, к которому подключен неисправный кабель, необходимо отключить электричество и отсоединить от щита все жилы: «ноль», «фазу», «землю» (если имеется).

Для того чтобы найти источник питания розетки, необходимо переключать автомат, одновременно проверяя индикатором наличие либо отсутствие фазы
Затем необходимо вооружиться мультиметром, с помощью которого следует последовательно проверить все соединения, прилегающие к поврежденному объекту, начиная от кабеля в щите.
Таким способом можно выявить зону поражения: обычно между двумя розетками присутствует два, а при наличии «земли» и три провода. Если на этом участке удается выявить лишь одну жилу (например, нулевую), можно смело предположить, что обрыв находится именно здесь.
Распределительные коробки часто бывают недоступны, поскольку скрываются под слоем отделочных материалов. При наличии доступа к подобным устройствам желательно вскрыть их, поскольку часто в них происходит повреждение жил.
Если при этом не будет обнаружено неисправностей, следует проверить индикатором неработающие провода, начиная со скруток, а также обследовать клеммник и разобранные скрутки.
Возможен вариант разводки, не предусматривающий установки распаечной коробки. В этом случае кабели беспрепятственно идут от одной розетки к другой, при этом в каждый подрозетник заходит два провода, составляющих 4 жилы. В этом случае для выявления дефекта требуется снять устройства, размещенные в начале и конце неисправного участка, после чего исследовать все провода мультиметром.
Повреждение нулевого провода
Поиск обрыва нулевого провода практически не отличается от работ по обнаружению обрыва «фазы», однако имеет определенные особенности.
О разрыве нулевой жилы на контактах розетки можно узнать, поднеся к этому месту индикаторную отвертку: она будет светиться на «фазе», однако покажет отсутствие «нуля». В данном случае бесполезно использовать для проверки напряжения мультиметр, поскольку этот прибор будет показывать произвольное значение от 0 до 220 В.
Важно соблюдать строгие меры предосторожности: из-за имеющейся фазы сохраняется опасность удара током даже при нерабочей розетке. В хитросплетении проводов, помещенных внутри стены, достаточно сложно разобраться. Чтобы выявить неисправный кабель, часто необходимо проверить целостность каждого элемента сети
Чтобы выявить неисправный кабель, часто необходимо проверить целостность каждого элемента сети

В хитросплетении проводов, помещенных внутри стены, достаточно сложно разобраться. Чтобы выявить неисправный кабель, часто необходимо проверить целостность каждого элемента сети
Если для разводки электричества использован трехжильный кабель, в качестве крайней меры для передачи «ноля» можно применить жилу «заземления». Однако в этом случае функция «земля» будет отсутствовать в розетке: это нежелательно вообще и недопустимо, если речь идет о высокомощной бытовой технике, например, стиральной машине.
Выбор схемы питания однокомнатной квартиры
Схема питания всей квартиры от одной группы
Итак:
-
Если суммарная мощность всех наших электропотребителей не превышает 25А, то мы можем организовать питание всех потребителей от одной группы. Это наиболее простой и дешевый вариант, который наверняка и был реализован в вашей квартире еще на стадии строительства. Только выполнялся он, скорее всего, из алюминиевого провода. К его недостаткам можно отнести:
- Более низкую надежность схемы. Ведь в результате повреждения электропроводки на любом участке обесточится вся квартира.
- Сильная зависимость от работы мощных электроприборов (например, электронагревателей или бойлеров).
- Большее количество распределительных коробок в каждой комнате.
- Так как такая схема электропроводки однокомнатной квартиры не предполагает отдельного распределительного щита, то подключившись к автомату после счетчика, вы тянете питающий провод по всей квартире. Согласно наших расчетов это должен быть медный провод с сечением не менее 2,5 мм2 или его алюминиевый аналог. В местах подключения розеток и выключателей вы делаете распределительные коробки, в которых подключаетесь к питающему проводу.
- Для уменьшения количества распределительных коробок, которые снижают надежность нашей схемы, целесообразно подключать в каждой коробке сразу несколько электропотребителей. Все электрические подключения потребителей должны выполняться параллельно питающему проводу.
Вариант схемы питания квартиры от одной группы
Схема питания однокомнатной квартиры от нескольких групп
Итак:
- Если суммарная расчетная нагрузка на вашу однокомнатную превышает 25А, то любая инструкция по электроснабжению укажет на необходимость разделения нагрузок на группы. Кроме того разделение на группы часто выполняют, даже если суммарная нагрузка не превышает 25А. Делается это с целью выделения отдельной линии на крупный источник потребления энергии или в целях повышения безопасности и удобства электроснабжения.
- Группы обычно образуются в зависимости от характера нагрузок (например, освещение отделяется от розеток) либо по требуемой степени защищенности (например, группу электроснабжения ванной комнаты и кухни оборудуют УЗО, а группу питающую комнату и прихожую комнату — нет). Количество групп ограничивается только вашими финансовыми возможностями и целесообразностью.
- К недостаткам разделения питания квартиры на несколько групп можно отнести следующие:
- Удорожание суммарной стоимости схемы разводки. Причиной этого является использование большего количества материалов.
- Если выполняется монтаж скрытой проводки с разделением на группы, то для прокладки питающих линий потребуются значительно более глубокие штробы. Поэтому если вы выполняете работу своими руками, то трудоемкость такого процесса значительно выше.
- Необходимость монтажа распределительного шкафа в квартире.
https://youtube.com/watch?v=IvYrUS-IKTg
Вариант электроснабжения квартиры с двумя группами
При монтаже отдельных групп лучше выполнять их по очереди во избежание их случайного объединения. Кроме того следует соблюдать правила монтажа электропроводки, видео которых вы во множестве найдете в сети интернет.
Выводы и полезное видео по теме
Для более полной информации относительно устройства электрической проводки на площади квартиры рекомендуется просмотреть ролик-описание процессов.
Ознакомление с видео позволит обогатить имеющийся опыт, что лишь положительно отразится на качестве исполнения работ.
Электрическая проводка, выполненная собственноручно в условиях городской квартиры, – вполне допустимый вариант. Однако есть свои «но» в решении вопроса таким способом.
Во-первых, не стоит браться за это дело, если нет ни малейшего опыта электромонтажа. Во-вторых, замышляя самостоятельное исполнение работ, изначально думать нужно о собственной безопасности и только во вторую очередь о собственной выгоде.
Поделитесь с читателями вашим опытом самостоятельного заведения проводки в квартиру, подключения розеток и выключателей. Пожалуйста, оставляйте комментарии, задавайте вопросы по теме статьи и участвуйте в обсуждениях – форма для отзывов расположена ниже.


















































