Монтаж электропроводки своими руками открытым методом
Такой способ обеспечения жилья электроэнергией считается самым простым и не затратным. Поскольку все токопроводящие элементы остаются на виду, то обслуживание и ремонт электропроводки при необходимости произвести достаточно легко. Но у этого метода бывают некоторые особенности, которые ограничивают применение такой проводки в жилом доме. Это низкая механическая прочность и примитивные эстетические характеристики.

Смонтировать открытую электропроводку вы сможете достаточно легко. Для этого используйте плоские провода марок АПР, АППВ, АПРВ. Крепить их к основанию стены можно двумя способами:
- заранее подготовленными жестяными полосками шириной 1 см, прокладывая электротехнический картон;
- используя специальные пластиковые крепежи, фиксирующиеся гвоздями или клеем.
Обратите внимание: если укладка токоведущей магистрали проводится по основанию из легковоспламеняющихся материалов, обязательно нужно проложить слой теплоизолятора под провода
Рассчитывая шаг расположения фиксаторов, удерживающих провода, контролируйте отсутствие провисаний во всех положениях
Фиксаторы должны располагаться на расстоянии 50 мм от углов и мест установки основных элементов проводки.
Уделите особое внимание обустройству главных элементов электросети. Все они должны быть прикреплены к стене с использованием деревянных или пластиковых проставок, которые обеспечат дополнительную электроизоляцию
Подберите размер проставок так, чтобы они не были заметны.
Выполнив прокладку кабелей и закрепив установочные и распределительные коробки, приступайте к коммутации схемы. Для этого заведите проводники в коробки, оставив запас 75-100 мм, чтобы удобно было вести дальнейшие монтажные работы, и осуществите их соединение.
Открытый метод электропроводки
Монтаж своими руками электропроводки открытым методом в частном доме производится при помощи скоб либо в коробе.

Необходимо учитывать, что при монтаже своими руками электропроводки скобами в деревянном доме (или на горючем материале) следует применять специальный негорючий кабель с оплеткой, не поддерживающей горение.

Для лучшего понимания перед началом работ рекомендуется просмотр в интернете видео монтажа электропроводки своими руками.

Монтаж следует начать с розеток, выключателей, электрощита и распределительных коробок. Все установленные устройства соединяются кабелями, проложенными в коробах. Излишки кабель-каналов отрезаются ножовкой.

Основания коробов прикрепляются к стене шурупами или дюбель-гвоздями. После этого в короб укладывается кабель и накрывается верхней панелью.









На последнем этапе в соответствии с электрической схемой, коммутируя провода в распаечных коробках, подключаются выключатели, осветительные приборы и розетки.

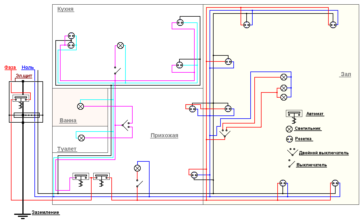
Составление план-схемы
Для этого удобно использовать копию плана квартиры, на котором можно отмечать места установки розеток, выключателей, светильников. Начальная точка – это распределительный щиток с прибором учета около входа в квартиру. На этом этапе вполне достаточно знаний из школьного курса физики. В дальнейшем схема поможет правильно рассчитать количество провода и фурнитуры и поможет при ремонте и техническом обслуживании.

Правила составления плана:
- Трасса электропроводки должна проходить строго вертикально и горизонтально, а все повороты делать под прямым углом. Это необходимо для безопасности и при таком расположении сложнее повредить линию.
- Оптимальным будет прокладка в верхней части стены на расстоянии 15-20 см от потолка или вдоль пола внутри специального электротехнического плинтуса.
- Выключатели располагаются при входе в комнату со стороны дверной ручки. Их высота от пола не регламентируется, но в большинстве случаев удобнее расположить их не выше 80 см.
- Розетки по евростандарту располагаются на высоте 30 см, но в разных помещениях они могут располагаться на необходимой высоте. Например, в детской комнате убрать их повыше, на кухне расположить около стола и т.д.
- Оптимальное количество розеток 1 штука на 6 кв.м. Для кухни или ванной комнаты количество розеток должно быть по числу работающих электроприборов. Расстояние от дверного или оконного проема не менее 10 см.
- В каждой комнате должна быть минимум одна распределительная коробка. Исключение – это монтаж проводки без распределительных коробок, когда монтаж и разводка осуществляется в подрозетниках.
- Желательно включить на схеме УЗО на 30 мА на входе в квартиру и на 10 мА в ванной комнате, для защиты от удара током.
Также на схеме нужно учесть планировку квартиру и возможные варианты расстановки мебели, чтобы не пришлось пользоваться удлинителями или переделывать розетки. Когда разобрались, как провести электропроводку, нужно произвести подсчет длины проводов, количество розеток и выключателей, дополнительной фурнитуры. Теперь с этой сметой можно идти в магазин.
Инструкция: как сделать проводку своими руками

Итак, до того, как правильно провести проводку, необходимо проведение разметки. Прорисовывают с помощью маркера яркого оттенка линию, где будет проложен электрический кабель. Далее помечают, где будут находиться розетки, выключатели, приборы освещения и бытовые, щит, на котором будет располагаться выключатель.

Далее штрофбируют стены на 20-миллиметровую глубину, если собираются установить скрытую электропроводку. Перфоратор просверливает отверстия сквозного вида, помогающие переходу кабеля.

Если необходимо, то проводят крепление кабеля на потолочном покрытии или внутри пустот с последующим закрытием декоративным потолочным покрытием.

Инструкция установки нового кабеля и по замене старой проводки проходит однотипно. Только для последнего варианта необходимо демонтировать старую электропроводку, а последующие этапы монтажных работ одинаковы.

Проведение установки распределительного щитка, на котором будет находиться выключатель.
Внутрь конструкции проводят заведение электрокабеля, пока не подключая его. Подключается провод только мастером-электриком, который имеет соответствующую профессиональную квалификацию, что подтверждается удостоверяющим документом.

Подведение вводного кабеля к электрораспределительному щитку проводят следующим образом:
- к нулевой отметке прикрепляется электропровод синего оттенка;
- к фазе проводят крепление провода беловатого оттенка;
- заземлить возможно с помощью провода жёлто-зелёного оттенка.


Следует при установке провода внимательно соблюдать все правила безопасности.

Если человек обладает определёнными знаниями в области электричества, можно установить электрическую проводку самостоятельно, достаточно для этого просмотреть поэтапную инструкцию с фото, которых немало на просторах Интернета.

Но если человек очень смутно представляет процесс монтажа и не знает почти ничего в электричестве, необходимо обратиться к услугам профессионального мастера-электрика. Он быстро и эффективно установит новую или заменит при необходимости старую проводку в Вашем доме, обеспечив при этом максимальную степень безопасности для проживающих людей.

ПРОКЛАДКА ОТКРЫТОЙ ЭЛЕКТРОПРОВОДКИ
Давайте рассмотрим некоторые способы прокладки открытой электропроводки.
Монтаж проводки на роликах.
Это винтаж. Раньше такой способ был единственным и материалы стоили недорого. Сейчас, поскольку это модно, провода под старину, ролики и электроустановочные изделия выдержанные в едином стиле стоят дорого.
Если не брать в расчет престиж, то способ может быть удобен в деревянных домах со стенами из оцилиндрованного бревна.
По такой неровной поверхности открыто проложить проводку можно разве что еще в гофрошланге, который смотрится не лучшим образом .
Прокладка проводки в гофрошланге.
Этот вариант (фото 1) имеет такие плюсы как:
- невысокая стоимость расходных материалов;
- простота и скорость монтажа;
- возможность размещения в одной гофре нескольких кабелей.
В последнем случае следует учесть, что сечение проводов нужно брать с запасом, чтобы избежать их перегрева и возгорания.
В остальном технология проста до предела:
1. Провод затягивается в гофрошланг специально предусмотренной на стадии ее производства протяжкой (проволокой).
2. Размечается трасса электропроводки, вдоль которой с небольшим шагом устанавливаются клипсы.
4. Гофра с протянутым проводам вставляется в клипсы (на фото справа от коробки).
Имейте ввиду, что гофрошланг неплохо растягивается, поэтому стараясь натянуть его посильней (для ровности) вы на подходе к коробке можете получить «излишек» шланга. При этом конец кабеля, если он отрезан в «размер», скроется внутри. Но это не смертельно, методом проб и ошибок оптимальный вариант монтажа подбирается легко и быстро.
Недостатком является не совсем эстетичный вид проводки. Поэтому такой способ открытой прокладки используется, главным образом в нежилых и подсобных помещениях.
Монтаж открытой проводки в коробах.
Технология похожа на работу с гофрошлангом. Тяжелее обеспечить идеально ровное крепление, поэтому трудозатраты несколько больше.
Несомненный плюс – большое разнообразие цветовых решений. Подобрать короб можно практически для любого интерьера. Посмотрите фото 2. Не сразу скажешь, что под розеткой проходит электромонтажный короб.
Кстати, это я сделал у себя на даче и очень доволен, что не стал связываться со скрытой прокладкой электропроводки.
Монтаж электропроводки в плинтусе.
Плинтус для прокладки проводки по сути представляет собой тот же самый короб, только иного профиля. Единственно, что идет он по полу или потолку и, естественно, в глаза не бросается. Но от подъемов к розеткам и спускам к выключателям никуда не деться.
Прокладка непосредственно по несущей конструкции.
Провод при этом крепится скобами. На мой взгляд достаточно неудобно, особенно при параллельном размещении нескольких линий. Внешний вид также оставляет желать лучшего.
Так считают многие, поэтому этот способ не популярен, хотя из всех перечисленных по материальным затратам является наиболее дешевым.
Соединение провода и выбор сечения
Во время выбора проводов вы также можете столкнуться с определенными запретами к которым относят:
- Место ответвления провода в дальнейшем не должно подвергать механическому воздействию. Изоляция в месте соединения должна быть прочной и соответствовать всем требованиям.
- Провода, которые прокладывают внутри стен обязательно должны иметь запас прочности.
- Коммутацию жил в трубах выполнять запрещается. Все соединения необходимо выполнять только в распределительных коробках.
- Выполнять скрутку провода категорически запрещено. Лучше использовать специальные элементы, которые предназначены для соединения провода.
- Выполнять соединение алюминия с медью допускается только в распределительных коробках.
Это были основные требования к соединениям электропроводки в жилых и производственных помещениях. Теперь вы можете ознакомиться с таблицей, в которой указано минимальные сечения жил для электромонтажных работ.

Также вам необходимо постараться выбрать правильное сечение кабеля. Выполнить необходимый расчет вам поможет наш калькулятор по расчету сечения кабеля. Теперь вы можете просмотреть видео, в котором указаны правила пожарной безопасности.
https://youtube.com/watch?v=tLfR5vcaQD8
Это все современные требования к электропроводке в частном доме и квартире. Как видите, на данный момент есть огромное количество нюансов, которые следует учесть.
Ремонт электропроводки: как сделать правильно
Ремонт проводки может понадобиться вам в случае возникновения неисправностей. Об этом могут свидетельствовать постоянные перепады напряжения, мигание света и лампочки, которые часто перегорают.
Запаситесь такими инструментами:
- Пассатижи, отвёртки и бокорезы с изолированными ручками;
- Кусачки или нож для зачищения проводов;
- Рулетка;
- Шуруповёрт;
- Тестер для измерения напряжения;
- Дрель со специальными свёрлами по бетону или по дереву (смотря из чего у вас сделаны стены);
- Провода, арматура, фурнитура;
- В некоторых случаях – перфоратор.
В первую очередь обесточьте сеть. Найденный в ходе ремонта разрыв или оголённый провод нужно сразу заизолировать. Используйте для этого специальную изоленту для электрических сетей.

Провода на месте разрыва нужно скручивать не руками, а пассатижами – так контакт будет крепче. Ещё лучше, если вы спаяете разорванный провод, а место спайки обмотаете специальной изолентой. На небольшом участке лучше заменить провод на целый.
Оптимальным вариантом будет полная замена всей проводки, особенно если старые провода алюминиевые, а новые – медные.
Составляем схему электропроводки
Как и любое дело, монтаж электропроводящих систем в помещении следует начинать с проектирования. Специалисты советуют нанести на стены разметку, которая укажет, где будут расположены провода, осветительные приборы, соединяющие проводники и розетки
Помимо собственных предпочтений в планировании освещения комнаты, следует принимать во внимание индивидуальные особенности помещения и следующие правила:
- Токопроводящие кабели располагаются строго горизонтально или вертикально;
- Повороты кабелей формируются под прямым углом;
- Расстояние между пучками кабелей и перекрытиями составляет 150-200 мм;
- Расстояние между пучками кабелей и проёмами окон или дверей составляют не менее 100 мм;
- Выключатели света размещаются со стороны ручки двери на высоте 0,8 метра или 1,5 метра от пола;
- Электрические розетки располагаются на любой удобной пользователю высоте;
- Количество розеток обычно рассчитывается из соотношения 1 элемент на 4 погонных метра стены;
- Расположение розеток в соседних комнатах в смежных углублениях допустимо;
- Распределительные щиты рекомендуется располагать близко к месту ввода кабелей питания на уровне 1500-1700 мм от пола;
- Обязательно предусмотреть возможность подключать защитное заземление к корпусу щитка.

Когда вы определились с местами прокладки кабелей и монтажа электрических элементов, сделайте схему электропроводки своими руками на бумаге, соблюдая масштаб относительно размеров помещения. Это пригодится вам в будущем, при необходимости ремонта электропроводки.
Полезные советы
- Что касается схемы разводки, то оптимальный вариант – разбить ее по комнатам. То есть, каждая комната – это отдельный участок со своей нагрузкой, а, значит, со своим сечением кабеля. Имеется в виду кабель от первой распределительной коробки над входной дверью в квартиру, до распредкоробки над дверью в комнату. Внутри же комнаты по светильникам и розеткам разбрасываются провода с меньшим сечением, подходящим под определенные нагрузки, запланированные вами предварительно, исходя из количества и общей мощности приборов-потребителей.
- Схему разводки, а также монтажные работы, необходимо начинать от дальней комнаты. Последняя комната – прихожая.
- Необходимо обходить схемой бетонные конструкции типа перекрытия над окнами и дверьми. Во-первых, это монолитное изделие, которое штробить очень сложно. Во-вторых, не дай бог при установке карнизов наткнуться сверлом на кабель. Вся работа пойдет насмарку.
- Правильный подсчет количества распределительных коробок даст возможность сэкономить длину используемого кабеля.
- Оптимальный вариант, если уложить кабель в гофрированный шланг, а уже его в штробы.
Монтаж электропроводки своими руками

Необходимо иметь простой набор инструментов и уметь с ними обращаться. Обязательным есть условие соблюдения техники безопасности. Для работы понадобятся электрический и ручной инструмент и средства защиты:
- угловая шлифовальная машина (болгарка);
- штроборез для выбирания канавок в бетонных и кирпичных стенах;
- перфоратор для бурения сквозных отверстий в стенах и выбора монтажных пазов и отверстий;
- клещи для обжима проводов;
- съемник изоляции для зачистки концов кабелей;
- молоток, пассатижи, бокорезы;
- отвертки, нож для работы с проводами;
- надежная стремянка для монтажа светильников и люстр;
- защитные рукавицы и респиратор, если планируется резка штроб.
Монтаж электропроводки своими руками
Прокладку электрических проводов принято начинать сразу после возведения стен и крыши. Для этого можно вызвать электрика либо все сделать самостоятельно. Если понятие «электричество» не является чем-то страшным и непонятным, то второй вариант позволит немного сэкономить на строительстве своего дома. Надо лишь обладать элементарными навыками обращения с перфоратором, пассатижами и отверткой, а также не забывать о должных мерах безопасности.

Типичная схема проводки для частного дома
Однако если есть сомнения в собственной компетенции в данном вопросе, то монтаж домашней электрической проводки лучше доверить профессионалу. Цена ошибки здесь слишком высока, возникший от короткого замыкания пожар в состоянии уничтожить весь коттедж. Прокладывать электропроводку своими руками следует только при четкой уверенности в собственных силах и познаниях. При этом все схемы разводки и выбранные провода должны соответствовать нормам и правилам электромонтажа.
Работы со стенами
Когда разметка на стене готова, можно начинать другой этап работы, который так же не менее важный. Однако, прежде чем начать сверление или выдалбливание стены, необходимо определиться каким способом будет производиться монтаж проводов на стене, открытым или закрытым способом.

Так, для закрытого способа характерно штробить стены, т.е. делать в стенах специальные канавки, куда будут укладываться провода, после чего эти каналы заделывают штукатуркой.

А вот для открытого способа такие действия не придется выполнять, провода будут спрятаны в специальные короба для электропроводки.










Монтаж скрытой проводки
Теперь можно приступать непосредственно к прокладке линии. Последовательность действий будет такой:
- Отключаем рубильник в щитке на входе в квартиру. Вооружившись мультиметром или индикаторной отверткой, проверяем наличие напряжения в сети и только после этого приступаем к работе.
- После счетчика устанавливаем распределительную коробку с планкой под автоматы защиты, от которых и будет проводиться каждая кабельная линия. Перед распредкоробкой устанавливается УЗО, у которой входной провод всегда должен заводиться сверху, а выход на квартиру снизу. УЗО может быть одно на квартиру или несколько на разные группы электроприборов.
- На выходе может стоять общая распаечная коробка, из которой провода уже пойдут в свои комнаты. Вместо одной такой коробки могут устанавливаться индивидуальные в помещениях.
- Провода обязательно убираем в гофрированные трубки из негорючего материала. В дальнейшем это упростит ремонт, а провода не будут перегреваться.
- Прихватку к стене проводов делаем специальным крепежом (хомутами) или разведенным алебастром через равные промежутки.
- У розеток и выключателей оставляем лишние 15-20 см провода для подключения и ремонта. В местах, где планируются подвесные светильники, нужно оставить до 1 метра кабеля в зависимости от конструкции люстры. Лучше отрезать излишки провода, чем прикручивать недостающие куски.
- Подрозетники и выключатели крепим на алебастр. Он быстро и надежно прихватывается к стене, поэтому готовить его нужно в небольших количествах.
- Подключаем все розетки, светильники и выключатели к автоматам и подаем напряжение. После чего проверяем работоспособность электроприборов. Если испытания прошли успешно можно заделывать каналы под кабель и приступать к окончательно отделке.
Иногда специалисты предлагают монтаж проводки под полом. У такого способа есть несколько преимуществ: экономия проводов, простота обслуживания, если пол деревянный, не нужно штробить стены.

ОБЛАСТЬ ПРИМЕНЕНИЯ ОТКРЫТОЙ ЭЛЕКТРОПРОВОДКИ
Монтаж электрики на даче и в деревянном доме, безусловно лучше делать открытым способом:
- дешевле;
- быстрее;
- удобней при ремонте или изменении схемы проводки.
В качестве несущей и защитной конструкции оптимальным будет короб или плинтус. По стенам их можно проложить достаточно эстетично, но при подключении освещения потолочная прокладка может выглядеть не совсем хорошо. В этом случае возможно скомбинировать два типа проводки: по стенам проложить открыто, а за потолком – скрыто.
При скрытой прокладке по сгораемым поверхностям ПУЭ предписывает использовать металлическую трубу. Это, конечно, дороговато, но в рассматриваемом случае объемы скрытых работ невелики, значит и затраты вырастут незначительно.
Кстати, проходы через стены и перекрытия тоже надо делать в трубах.
В любом случае следует внимательно отнестись к выбору автоматических выключателей и обратить внимание на соответствие их характеристик сечению применяемых проводов. Здесь есть определенные нюансы и в статье по указанной ссылке они рассмотрены.. Вариант с открытой проводкой под старину я не рассматриваю – это дорого и на любителя.
Вариант с открытой проводкой под старину я не рассматриваю – это дорого и на любителя.
Открытая электропроводка в квартире.
С одной стороны – это нонсенс, с другой – есть ситуации, когда без открытого размещения проводки не обойтись.
В первую очередь это касается необходимости установки дополнительных розеток в удобном месте. Конечно, если монтаж осуществляется «под себя» в новостройке, то определить места размещения электроустановочных изделий можно на этапе проектирования (планирования).
В старых же квартирах без этого обойтись трудно. Для этого проще и удобней использовать короба или плинтусы, хотя при прокладке в незаметных местах можно использовать и гофрошланг.
При этом следует учесть несколько моментов:
1. Прокладка по стенам, оклеенных обоями должна рассматриваться как монтаж по сгораемым конструкциям.
2. Поскольку, скорее всего, вы где то подключитесь к существующей проводке (в распредкоробке или, даже, розетке), то нужно исключить возможность перегрузки действующей линии, а в старых квартирах электропроводка имеет невысокую нагрузочную способность.
Не забывайте, что любые работы с электричеством должны вестись с соблюдением правил электро и пожаробезопасности.
* * *
2014-2020 г.г. Все права защищены.Материалы сайта имеют ознакомительный характер и не могут использоваться в качестве руководящих и нормативных документов.
Требования к монтажу электропроводки
Теперь требования предъявляются не только к монтажу электропроводки, но и к сечению кабеля и номиналов защитной автоматики. Если вы желаете подробно изучить этот процесс, тогда следует перейти к нашим рекомендациям.

Сначала вам необходимо изучить требования, которые предъявляются к монтажу электрики. Если вы изучите эти пункты, тогда точно сможете выполнить качественный монтаж электропроводки.
- Электроснабжение жилого дома следует выполнять от сети в 220 или 380 Вольт. Во время выполнения монтажа также следует сделать систему заземления, которая будет иметь тип TN-C-S.
- Монтаж открытой проводки обязательно должен выполняться только в специальных кабель-каналах или электрических плинтусах. В сырых помещениях монтаж проводки можно выполнить на изоляторах.
- Прокладку скрытой проводки следует выполнять в перекрытиях или специальных нишах, которые для этого предназначены. Если вы выполняете скрытую прокладку, тогда линия должна проходить по поверхностям, которые не подвергаются возгоранию.
- Для электромонтажа следует использовать кабель, который имеет медные жилы. Алюминиевые провода можно использовать только для прокладки электричества от столба к дому.
- Если кабель будет иметь специальную защитную оболочку, тогда его можно прокладывать через стены без применения металлических трубок.
- Незащищенные изолированные провода можно прокладывать через наружные стены в трубах, которые выполнены из полимерных материалов. В сухих помещениях вам необходимо будет установить специальную изолирующую втулку. В сырых помещениях в СНиПе указано использовать воронку.
- Согласно ПУЭ незащищенные изолированные провода запрещается проводить открыто по поверхности потолка и стен. Также прокладывать свои проводники запрещается в пустотах панелей квартир. Проводить незащищенную изолированную проводку допускается только на изоляторах.
- Фазный и нулевой провод запрещается проводить по отдельности.
- Прокладывать проводку следует вертикально либо горизонтально. Если вы будете выполнять монтаж электрики по кротчайшему пути, тогда это может нарушить правила безопасности.
- Квартирный щиток вам следует устанавливать на высоте 80-170 см от пола. Это предотвратит доступ к электрическому щитку. Если вы желаете изучить другие требования по установке электрического счетчика, тогда следует перейти в соответствующую статью.
- Прокладывать проводку нельзя по поверхностям, которые будут подвергаться нагреву.
- Выполнять проведение электромонтажных работ необходимо при температуре не ниже -15 градусов.
- Номинал розеток должен составлять 16 А.
- Во влажных помещениях степень защиты должен быть IP Это требование можно считать актуальным для ванных, кухни или бани.
- Минимальная высота установки розетки от пола должна составлять не менее 30 см.
- Для каждой комнаты следует выполнить не менее одной точки освещения.
- В ванную комнату вам необходимо провести отдельную линию электропроводки. Также линия должна быть оснащена автоматическим выключателем.
- Домашняя сеть должна состоять из трех групп.
- Если вы выполняете монтаж проводки в полу, тогда по правилам допускается выполнять не более двух поворотов.
- Если вы выполняете крепление подрозетника, тогда запрещается использовать монтажную пену.
- Нельзя штробить перекрытия и стены с пустотами.
- На ванной нельзя выполнять установку бра. Во время испарения влаги светильник может просто лопнуть.
- В деревянных домах следует использовать только негорючий кабель.
- Во время проведения монтажа электрической проводки запрещается использовать провод ПУНП.
Это все требования по монтажу электропроводки в частном доме или квартире. Как видите с кирпичными домами проблем будет намного меньше чем с деревянными.

















































